International Journal of Computational Intelligence Systems

Volume 13, Issue 1, 2020, Pages 421 - 432

Multi-Sine Cosine Algorithm for Solving Nonlinear Bilevel Programming Problems

Authors
Yousria Abo-Elnaga1, *, M.A. El-Shorbagy2, 3
1Department of Basic Science, Higher Technological Institute, Tenth of Ramadan City, Egypt
2Department of Mathematics, College of Science and Humanities in Al-Kharj, Prince Sattam bin Abdulaziz University, Al-Kharj 11942, Saudi Arabia.
3Department of Basic Engineering Science, Faculty of Engineering, Menoufia University, Shebin El-Kom, Egypt
*Corresponding author. Email: yousria_naga@yahoo.com
Corresponding Author
Yousria Abo-Elnaga
Received 31 October 2019, Accepted 1 April 2020, Available Online 24 April 2020.
DOI
10.2991/ijcis.d.200411.001How to use a DOI?
Keywords
Nonlinear bilevel programming problems; Sine cosine algorithm; Optimization
Abstract

In this paper, multi-sine cosine algorithm (MSCA) is presented to solve nonlinear bilevel programming problems (NBLPPs); where three different populations (completely separate from one another) of sine cosine algorithm (SCA) are used. The first population is used to solve the upper level problem, while the second one is used to solve the lower level problem. In addition, the Kuhn–Tucker conditions are used to transform the bilevel programming problem to constrained optimization problem. This constrained optimization problem is solved by the third population of SCA and if the objective function value equal to zero, the obtained solution from solving the upper and lower levels is feasible. The heuristic algorithm didn't used only to get the feasible solution because this requires a lot of time and efforts, so we used Kuhn–Tucker conditions to get the feasible solution quickly. Finally, the computational experiments using 14 benchmark problems, taken from the literature demonstrate the effectiveness of the proposed algorithm to solve NBLPPs.

Copyright
© 2020 The Authors. Published by Atlantis Press SARL.
Open Access
This is an open access article distributed under the CC BY-NC 4.0 license (http://creativecommons.org/licenses/by-nc/4.0/).

1. INTRODUCTION

Many practical problems such as engineering design, management, economic policy and traffic problems, can be formulated as nonlinear bilevel programming problems (NBLPP). So, it has been studied and received increasing attention in the literatures. The NBLPP is a nested optimization problem with two levels (namely the upper and lower level) in a hierarchy order. The decision maker at the upper level (the leader) firstly optimizes his/her objective function independently. After the leader picks his/her decision, the decision maker at the lower level (the follower) makes his/her decision. The leader knows the objective and constraints of the follower who may be known or not the objective and (or) constraints of the leader. However, the leaders' decision is directly influenced by the decision of the follower. Throughout the most recent decades, some surveys and bibliographic reviews were given by several authors in [13]. In addition, reference books on NBLPPs and related issues have emerged in [4,5].

Figure 1 show that the general structure of NBLPP involving the interlinked optimization and decision-making tasks at both levels. from the figure we can see that for any given upper level decision vector, there is a corresponding lower level optimization problem must be solved which provides the rational optimal (response) of the follower for the leader's decision [6].

Figure 1

General sketch of a bilevel problem.

The NLBPP is a nonconvex problem, which is extremely difficult to solve. Firstly, Jeroslow [7] pointed out to that, then Ben-Ayed and Blair [8] and Bard [9] proved sequentially that the bilevel programming problem is a NP-Hard problem. Also, Vicente et al. [10] showed that even the search for the local optima to the nonlinear bilevel programming is NP-Hard operation. For more detailed discussion of the complexity issues in bilevel programming problem (see [11]). Therefore, many researchers devote their efforts to developing algorithms for solving NLBPP.

Traditional methods for solving NBLPPs can be classified to the following categories [6]: Branch-and-bound method, decent approach, approaches based on Kuhn–Tucker conditions and penalty function approach [12]. But, the properties such as differentiation and continuity are necessary when using these traditional approaches [13,14]. In addition, the NBLPP is nonconvex, which is extremely difficult to solve by traditional methods. Thus, most of researchers tend to use the metaheuristic algorithms for solving the NBLPP because of their good characteristics such as simplicity, global search capability, implicit parallelism and overcome difficulties and limitations of traditional techniques. These methods are population-based approaches which are able to find optimal solution for large scale problems easily [15,16].

The first use of the metaheuristic algorithms to solve NBLPP was through Mathieu et al. [17]; where they developed a genetic algorithm (GA) to handle this type of problems. For the same reason, other kinds of GA were proposed for solving NBLPP in Refs. [1824]. In addition, in Refs. [2528], the neural network approach was used to solve NBLPP; where it can converge to the optimal solution rapidly. Furthermore, other metaheuristic algorithms are used to solve NBLPP such as tabu search [2932], simulated annealing [33], particle swarm optimization (PSO) [3436], fruit fly optimization algorithm [37] and evolutionary algorithms [38,39].

Sine cosine algorithm (SCA) [40], is a novel population-based optimization algorithm for solving optimization problems. Due to its efficiency and simplicity, it has gained the interest of researchers from various fields for solving optimization problems. In this paper, multi-sine cosine algorithm (MSCA) is presented for solving NBLPPs; where two populations of SCA are used to solve the upper level problem and the lower level problem. On the other hand, the Kuhn–Tucker conditions is used to convert the NBLPP to a constrained optimization problem which is solved by the third population of SCA. If the objective function value of the constrained optimization problem equal to zero, the obtained solution from solving the upper and lower levels is feasible. Many benchmark problems, taken from the literature, used to demonstrate the effectiveness of the proposed algorithm.

This paper is organized as follows: Section 2 presents the definition and properties of the bilevel programming problem. Section 3 is devoted for a brief introduction to SCA and presentation of the proposed approach. Computational experiments are introduced and discussed in Section 4. Finally, the conclusion and future works are given in Section 5.

2. DEFINITION AND PROPERTIES OF NBLPP

The NBLPPs consist of two levels, namely, the upper and lower levels each having its nonlinear objective function. NBLPPs are formulated as follows:

Minx,y  Fx,y,   Subject to:  gx,y0                     where y solves the following problem   Miny  fx,y,   hx,y0;(1)
where, Fx,y,fx,y are the two objective functions of the upper and lower level problems, respectively. gx,y and hx,y are the constraint functions of the upper and lower level problems, respectively. xRn1,yRn2 are the decision variables under the control of the upper lower level problems, respectively. Next we give the following definitions of the NBLPPs [4]:
  1. The constraint region (CR) of NBLPPs

    CR=x,y|gx,y0,hx,y0.(2)

  2. The projection of CR onto the upper level's decision space

    CRX=x|there exist y such that x,yCR.(3)

  3. For each fixed xCRX, the CR of the lower level problem

    CRx=y|hx,y0.(4)

  4. For each fixed xCRX, the rational reaction set of the lower level problem

    Mx=y|yargminfx,y,yCRx.(5)

  5. The inducible region of NBLPP

    IR=x,y|x,yCR,yMx.(6)

Firstly, we suppose that CRϕ is compact and CRXϕ. For each xCRX, the lower level problem (LP) is formulated as follows:

Miny  fx,y       Subject to:  hx,y0.(7)

To avoid situations where (7) is not well posed, it is natural to assume that CRxϕ,Mxϕ. Even so, NBLP may be not well defined when the rational reaction set, Mx, is not single-valued [4]. In [9], Bard used examples to illustrate the difficulties that often arise when Mx is multi-valued and discontinuous. Here, we consider the situation that there is a unique solution to the lower level problem for each fixed xCRX. The reader can refer to [4,6] for how to do when that Mx is multi-valued. Then, we can give the definitions of feasible solution and optimal solution to NBLP as follows [35]:

Definition 1.

A solution x,y is said to be feasible to NBLPP if x,yIR.

Definition 2.

A feasible solution x,y is called to be optimal to NBLPP if Fx,yFx,y,x,yIR.

From the definition of the feasible solution to NBLPP, x¯,y¯ is a feasible solution means that y¯ solves problem (7) for fixed x¯. By applying Kuhn–Tucker conditions for problem (7), there exists β, such that

yfx¯,y¯+βTyhx¯,y¯=0βThx¯,y¯=0,β0;(8)
where βRm is a column variable. Obviously, Eq. (8) can be equivalently transformed into the optimization problem as follows:
Minβ  yfx¯,y¯+βTyhx¯,y¯2+βThx¯,y¯2      subject to:β0.(9)

Therefore, if x¯,y¯ is a feasible solution to NBLPP, there exists an optimal solution to problem (9) and the optimal value equals zero. That is to say, we can solve Eq. (8) to judge whether the point x¯,y¯CR is feasible to NBLPP.

Now, we can give the following definition:

Definition 3.

Denote wx,y as the feasible weighting value of the point x,y is given by

w=minβ0yfx,y+βTyhx,y2+βThx,y2.(10)

Obviously, the smaller the feasible weighting value is, the closer x,y is near the feasible region. x,y is a feasible solution if the feasible weighting value equals zero. In Section 3 a brief explanation of the sine cosine algorithm is provided with a detailed description of the proposed method.

3. THE PROPOSED ALGORITHM

3.1. Brief Introduction to Sine Cosine Algorithm

SCA [40] is a novel population-based optimization algorithm for solving optimization problems. The SCA starts with creating a multiple initial random candidate solutions. This random set is evaluated by an objective function and improved by a set of rules as any optimization technique. Then, by using a mathematical model based on the sine and cosine functions, these random solutions is moved toward the best solution. There is no guarantee of finding a solution in a single run. However, with enough number of random solutions and optimization steps (iterations), the probability of finding the global optimum increases. The SCA is used the following equation to update the positions of solutions [40].

xi,k+1d=xi,kd+r1×sinr2×|r3pkdxi,kd|,r4<0.5xi,kd+r1×cosr2×|r3pkdxi,kd|,r40.5i=1,2,,PS;(11)
where PS is the population size, xi,kd is the position of the current solution in d-th dimension at k-th iteration, r1, r2 and r3 are random numbers, pkd is position of the destination point in d-th dimension at k-th iteration, ‖ indicates the absolute value and r4 is a random number in [0, 1]. The parameter r1 dictates the movement direction (or the next position regions) which could be either in the space between the solution and destination or outside it as shown in Figure 2. The parameter r2 defines how far the movement should be toward or outward the destination. The parameter r3 gives random weights for destination in order to stochastically emphasize r3>1 or deemphasize r3<1 the effect of desalination in defining the distance. Finally, the parameter r4 equally switches between the sine and cosine components [41].

Figure 2

Effects of sine and cosine in Eq. (11) on the next position.

Mathematically, the steps of SCA are described as below:

Step 1. Initialization:

Initially agents are generated randomly and the parameters of SCA are stetted to form the initial population that satisfying the feasibility of the solved problem (the search domain).

Step 2. Evaluation:

For each agent, the desired optimization fitness function is evaluated.

Step 3. Setting the best position:

In the first generation, set the best position pk and its objective value equal to the position and objective value of the best initial agent.

Step 4. Updating agents positions:

The position of search agents is updated according to Eq. (11).

Step 5. Updating the best position pk:

Determine the best agent of the current population with the best objective value. If the objective value is better than the objective value of pk, then update pk and its objective value with the position and objective value of the current best agent.

Step 6. Termination criteria:

If the maximum number of generations has been produced, or when the agents of the population convergences, the algorithm is terminated and the best solution obtained so far is returned as the SCA global optimum. Otherwise, Update the SCA parameters (r1, r2, r3, and r4) and go to step 2. Convergence occurs when all agents positions in the population are identical.

The steps previously described are used in the proposed algorithm: multi-SCAs to solve the NBLPPs.

3.2. The Proposed Algorithm

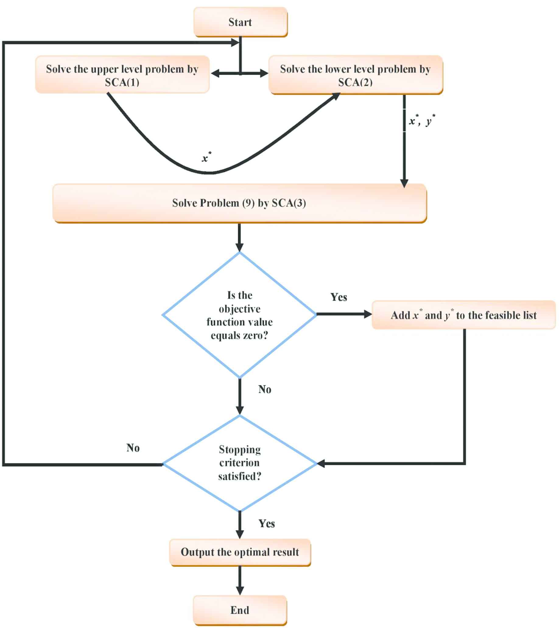
The idea of the proposed algorithm is to used three population of SCA, as that described previously, to solve the NBLPPs. One of them is used to solve the upper level problem, while the second is used to solve the lower level problem and the third one is used to solve the problem (9). The flow chart of the proposed algorithm is shown in Figure 3. The steps details of it are described as follows:

Step 1. Solve the upper level's problem using the first population of SCA (1) to obtain x*.

Step 2. Solve the lower level's problem using the second population of SCA (2) to obtain y*.

Step 3. By using x and y, problem (9) is solved by using the third population of SCA (3). If there exists a solution to problem (9) and the objective function value equal to zero, then the solution x,y is feasible, and added to the feasible list and Compute upper level and lower level's objective function values; otherwise, the solution x,y is infeasible.

Step 4. Terminal conditions; where if the number of iterations is larger than the maximum number of iterations, go to Step 5, otherwise go to Step 1.

Step 5. Output the optimal solutions and output the upper level and lower level's objective function values.

Figure 3

The flow chart of the proposed algorithm

The MSCA code is implemented in MATLAB, and the results are compared with previous studies, to ensure the ability of the proposed approach to solve NBLPPs. The simulations have been executed on an Intel(R) core (TM) i5 CPU M430 @ 2.27 GHz processor, installed memory (RAM): 6.00 GB. In Section 4, computational experiments are performed and their results discussed.

4. COMPUTATIONAL EXPERIMENTS

4.1. Benchmark Problems

In this section, for computational experiments, 14 benchmark problems were used to illustrate the feasibility and efficiency of the proposed algorithm for solving NBLPPs. In these problems, the properties of the upper/lower objective functions are differentiable/convex, differentiable/nonconvex, nondifferentiable/convex and nondifferentiable/nonconvex. The descriptions and details of these problems are as follows:

Problem 1:

minxF(x,y)=x1302+x220220y1+20y2,   subject to:x1+2x230,x1+x225,x215,    min0y10f(x,y)=x1y12+x2y22.

Problem 2:

min0x50F(x,y)=2x1+2x23y13y260,   subject to:x1+x2y12y240,      min0y10f(x,y)=x1+y1+202+x2+y2+202,      subject to:x12y110,x22y210.

Problem 3:

minx0F(x,y)=x123x224y1+y22,   subject to:x12+2x24,      miny0f(x,y)=2x12+y125y2,      subject to:x122x1+x222y1+y23,x2+3y14y24.

Problem 4:

minx0F(x,y)=8x14x2+4y140y24y3,   miny0f(x,y)=x1+2x2+y1+y2+2y3,      subject to:y2+y3y11,2x1y1+2y20.5y31,2x2+2y1y20.5y31y0.

Problem 5:

min0x15F(x,y)=x2+y102,   subject to:  x+y0,      min0y20f(x,y)=x+2y302,      subject to:  x+y20.

Problem 6:

max0x1F(x,y)=100x+1000y1,   maxy1,y2f(x,y)=y1+y2,      subject to:x+y1y21,y1+y21.

Problem 7:

minx0F(x,y)=x12+2y12x,   miny1,y20f(x,y)=2y142+2y212+xy1,      subject to:4x+5y1+4y212,4y24x5y14,4x4y1+5y24,4y14x+5y24.

Problem 8:

minxF(x,y)=(x1+y1)(x2+y2)21+x1y1+x2y2,   subject to:x12+x22100,x10x20      min0y20f(x,y)=F(x,y),      subject to:0y1x1,0y2x2.

Problem 9:

minxF(x,y)=|(x130)2+(x220)220y1+20y2225|,   subject to:30x12x20,x1+x2250,x215,      min0y10f(x,y)=x1y12+x2y22.

Problem 10: the same problem 9 except

F(x,y)=|sin((x130)2+(x220)220y1+20y2225)|

Problem 11: the same problem 9 except

F(x,y)=|tan((x130)2+(x220)220y1+20y2225)|

Problem 12: the same problem 7 except

F(x,y)=|(x1)2+2y12x+1.2097|

Problem 13: the same problem 7 except

F(x,y)=|sin((x1)2+2y12x+1.2097)|

Problem 14: the same problem 7 except

F(x,y)=|tan((x1)2+2y12x+1.2097)|

4.2. Results

The proposed algorithm was executed 50 independent runs on each of the above 14 benchmark problems. In all runs, we record the best solution found x,y, the upper's objective values at the best solution Fx,y and the lower's objective values at the best solution Fx,y.

In addition, the 14 benchmark problems have been optimized and solved, using new evolutionary algorithms (NEA), by Wang et al. [19] and the combining particle swarm optimization with chaos searching technique (PSO-CST), by Wan et al. [35]. Hence, their results are comparable with the present optimization results that obtained by MSCA.

Figures 48 show the obtained feasible results, Fx,y and fx,y by the proposed approach MSCA for the test problems 1–5 and some of these set of feasible solutions are available in the Appendix (Table A.1 to Table A.5). From the figure, we can see that the proposed approach can provide many feasible solutions for the NBLPP in one run. So, the proposed algorithm MSCA is better than the other methods that solve the NBLPPs, where it gives the leader (the upper level) the ability to choose the appropriate solution from many feasible solutions.

Figure 4

The obtained feasible results, Fx,y and fx,y, by the proposed approach multi-sine cosine algorithm (MSCA) for problems 1.

Figure 5

The obtained feasible results, Fx,y and fx,y, by the proposed approach multi-sine cosine algorithm (MSCA) for problems 2.

Figure 6

The obtained feasible results, Fx,y and fx,y, by the proposed approach multi-sine cosine algorithm (MSCA) for problems 3.

Figure 7

The obtained feasible results, Fx,y and fx,y, by the proposed approach multi-sine cosine algorithm (MSCA) for problems 4.

Figure 8

The obtained feasible results, Fx,y and fx,y, by the proposed approach multi-sine cosine algorithm (MSCA) for problems 5.

The comparison between the best solution x,y and the best results, upper level's objective function Fx,y and lower level's objective function fx,y, that obtained by NEA, PSO-CST and the proposed approach MSCA are listed in Tables 1 and 2.

x,y
Problem No. NEA PSO-CST MSCA
1 (20, 5, 10, 5) NA (16.713, 8.286, 9.999, 4.02)
2 (0, 30, −10, 0) NA (19.980, 23.065, −5.733, 5.5127)
3 (4.4E-7, 2, 1.875, 0.9063) (0.3844, 1.6124, 1.8690, 0.8041) (0.3365, 1.0785, 1.73627, 0.56497)
4 (1.25E-13, 0.9, 0, 0.6, 0.4) (0.1324, 0.1754, 0.6935, 0.7327, 0.2273) (0.1885, 0.06320, 0.8608, 0.8449, 0.4560)
5 (10.0, 10.0) (10.0020, 9.9961) (10.0914, 9.9085)
6 (1.4E-12, 1, 7.07E-13) (0.1511, 0.6256, 0.369) (0.1510, 0.6256, 0.369)
7 (1.8888, 0.8889, 0) (1.8602, 0.9073, 0.005) (1.8602, 0.9073, 0)
8 (7.0709, 7.0713, 7.0709, 7.0703) (7.0321, 6.842047, 5.9071, 6.8312) (7.0321, 6.842044, 6.9071, 6.8312)
9 (20, 5, 10, 5) (17.2024, 7.4665, 7.2189, 2.4251) (17.2023, 7.4765, 7.2138, 2.4250)
10 (19.5629, 5.2722, 10, 5.2722) (0.1946, 14.9870, 6.1019, 7.9628) (0.1946, 14.9870, 6.1019, 7.9628)
11 (6.2048, 12.8594, 6.2048, 10) (10.6084, 10.0550, 9.4545, 5.1257) (10.6231, 10.0435, 9.3548, 5.0235)
12 (1.8888, 0.8889, 0) (0.8606, 1.4599, 0.3138) (0.8606, 1.4599, 0.3138)
13 (0.6648, 1.5746, 0.0721) (0.9099, 1.5294, 0.1762) (0.9099, 1.5294, 0.1762)
14 (0.6648, 1.5746, 0.0721) (0.9233, 1.5083, 0.1899) (0.9233, 1.5083, 0.1899)

PSO, particle swarm optimization; MSCA, multi-sine cosine algorithm.

Table 1

Comparison between the best solution x,y obtained by NEA, PSO-CST and the proposed approach MSCA for problems 1–14.

Fx,y
fx,y
Problem No. NEA PSO-CST MSCA NEA PSO-CST MSCA
1 225 NA 194.242 100 NA 63.229
2 0 NA −25.904 100 NA 38.635
3 −12.68 −12.68 −13.1380 −1.016 −1.016 0.4163
4 −29.2 −29.2 −33.9402 3.2 3.2 2.9329
5 100.001 100.58 101.846 3.5E−11 0.001 0.008
6 1000 640.7139 640.71 1 0.9946 0.9946
7 −1.2098 −1.1660 −1.0745 7.6168 7.4441 7.4637
8 1.9802 1.9816 1.9800 −1.9802 −1.9816 −1.9800
9 0.0000 0.0075 0.0000 100 125.0854 124.987
10 6.86E−15 0.0000 0.0000 91.45 84.2367 84.6547
11 1.47E−14 0.0001 0.0000054 8.18 25.6292 25.6543
12 2.22E−16 0.0082 0.0000 7.62 2.5621 2.5611
13 1.22E−16 0.0374 0.00065 2.50 2.6969 2.5644
14 1.22E−16 0.0337 0.0000 2.50 2.7442 2.4446

PSO, particle swarm optimization; MSCA, multi-sine cosine algorithm.

Table 2

Comparison between the best results, Fx,y and fx,y, found by NEA, PSO-CST and the proposed approach MSCA for problems 1–14.

From the Tables 1 and 2, it is clear that results obtained by MSCA are better than that obtained by NEA and PSO-CST for problems 1, 2, 4, 8, 12 and 14 for both upper level's objective function values and the lower level's objective function values. While the results of problems 11 and 13 that obtained by MSCA are only better than PSO-CST for both upper level's objective function values and the lower level's objective function values. But, the results obtained by MSCA for Problem 5 are worse than both algorithms, NEA and PSO-CST, for both upper level's objective function values and the lower level's objective function values.

For problem 3, only the upper level's objective function values that obtained by MSCA is better than that obtained by NEA and PSO-CST. For problem 6, only the upper level's objective function value that obtained by MSCA is better than that obtained by NEA and PSO-CST. For problem 7, the upper level's objective function value by MSCA is better than that obtained by NEA and PSO-CST, while the lower level's objective function value is better than PSO-CST and worse than NEA.

For problem 9, the results obtained by MSCA are better than PSO-CST for both upper level's objective function values and the lower level's objective function values. But, for comparison with NEA, MSCA succeeded only in obtaining a value for the upper level's objective function same as that obtained by NEA. Finally, for problem 10, the results obtained by MSCA are better than NEA for both upper level's objective function values and the lower level's objective function values. But, for comparison with PSO-CST, MSCA succeeded only in obtaining a value for the upper level's objective function to be same as that obtained by PSO-CST.

In general, we can say that the proposed approach MSCA was able to get better solutions for the upper level's objective function values for most benchmark problems in comparison with NEA and PSO-CST. So, the proposed algorithm MSCA is effective and efficient to solve NBLPPs.

5. CONCLUSION

This paper proposed MSCA to solve NBLPPs. Three population of sine cosine algorithm (SCA) are used. The first one is used to solve the upper level problem, while the second is used to solve the lower level problem. In addition, the bilevel programming problem is converted to a constrained optimization problem by the Kuhn–Tucker conditions. The third population of SCA is used to solve this constrained optimization problem to check the feasibility of the obtained solutions; where if the objective function value equal to zero, the obtained solution from solving the upper and lower levels is feasible. The heuristic algorithm didn't used only to get the feasible solution because this requires a lot of time and efforts, so we used Kuhn–Tucker conditions to get the feasible solution quickly. Finally, the proposed approach is tested by using 14 benchmark problems taken from the literature. The proposed approach has many features which can be concluded in many points as follows:

  1. It has flexible adaptation to solve NBLPPs.

  2. The solution quality is increased by using MSCA with different populations to solve the upper level problem, the lower level problem and the optimization problem that made up of transforming the bilevel programming problem using the Kuhn–Tucker conditions.

  3. It is unlike traditional techniques; where it searches by a population of points, not single point. So, it can provide many feasible solutions for the NBLPP.

  4. The numerical results that obtained by the computational experiments prove the superiority of the proposed algorithm, where it is better than those reported in the literature.

In our future works, we will focus on proposed other heuristic algorithms to solve NBLPP with consider other and more complex bilevel programming problems. In addition, this approach could be treating the multilevel programming problem.

CONFLICT OF INTEREST

The authors declare no conflict of interest.

AUTHORS' CONTRIBUTIONS

All authors are equally contributed in this article.

Funding Statement

The authors received no specific funding for this work.

ACKNOWLEDGMENTS

The authors would like to thank the referees for valuable remarks and suggestions that helped to increase the clarity of arguments and to improve the structure of the paper.

APPENDIX: SOME OF THE FEASIBLE SOLUTIONS FOR THE TEST PROBLEMS 1–5

x1 x2 y1 y2 Fx,y fx,y
16.4834960466894 8.51650395330898 10.0000000000000 2.63861763169650 167.338913208160 76.5852685972360
19.9999610471097 5.00003895289030 10.0000000000000 4.55420770367797 216.083764547691 100.197986446486
19.9994429763476 5.00055702365228 10.0000000000000 9.03645054727345 305.723441329499 116.277296371236
19.9999999997282 5.00000000027182 9.99999999999974 8.85599101619236 302.119820321134 114.868666709429
15.6851161584213 9.31488384157868 10.0000000000000 8.21240746227845 283.335755962416 33.5359999016581
18.3898918090829 6.61010819084000 10.0000000000000 2.85413135279575 171.166441921726 84.4976465760407
17.2385457971006 7.40927578297419 9.99999999999886 1.66210253238730 154.623100329667 85.4265456290013
19.2502404571777 5.74975954282235 9.99999999999992 4.72648563974966 213.156396110878 86.6140379963173
18.9761803650813 6.02381963491871 9.99999999999994 0.211221836439455 121.082653669293 114.358107113358
18.1758460986601 6.82415389989657 9.99999999999574 5.20000368052242 217.413609546716 69.4823233641385
15.5531318369073 9.43458936624393 9.99999999999958 5.78905780241159 236.121057629907 44.1271735809760
19.7401398125080 5.25986018749199 9.99999999999856 6.95678332015329 261.672119162261 97.7498716853925
19.0936753908462 5.90632460915376 9.99999891688560 9.99999993214684 317.579622808003 99.4531294631476
17.2274674197367 7.77253257994694 9.99999999999996 7.65973063136341 265.843160649615 52.2490095829606
19.0321290913861 5.96787090861395 10.0000000000000 8.17160812485705 280.627001602484 86.4358136417173
15.0000000000003 9.91798247504626 9.99999999999998 3.45043811219105 195.655839617287 66.8291300855036
18.9269605855044 6.07303941449359 9.99999999998792 7.65889278422407 269.750288709944 82.2055562056510
19.5424621286193 5.45753787138068 9.99999999999972 8.14708230858107 283.784949265316 98.2922327558147
16.7136534124213 8.28634658757844 9.99999999999985 4.02531451947929 194.242972301187 63.2295364274879
17.5060426160103 7.47159078123141 9.99999999999480 0.130602422568305 115.672057117347 110.230785835468
15.0002970717591 9.99970292824088 10.0000000000000 4.81163219552818 221.229673369476 51.9190487334729
18.6650489169518 6.33495108304819 10.0000000000000 8.45236251712773 284.261928300336 79.5665039143385
17.0179068399914 7.98209315956506 10.0000000000000 6.05130472184851 233.990922077486 52.9789604060176
15.8204430979949 8.50939077578589 9.99999999999870 2.86878651913862 190.469664663594 65.6939742371186
17.0530962421431 7.94690375775025 9.99999999999986 6.74880199335452 247.875485807238 51.1816144387828
15.0001613434793 8.68862772639577 10.0000000000000 8.60127598935184 324.967822220753 25.0092437867890
17.3409044097306 7.65909559026935 9.99999999999924 5.44569881772352 221.464599168172 58.7880028255303
18.0908751374792 6.90912445615208 9.99999999999254 2.01477280896775 153.493733675130 89.4169385366964
17.8848537837812 7.11514605258855 9.99999999529601 6.43942540281612 241.584737236888 62.6275176623175
16.9528200885189 8.04717991147873 9.99999999999988 5.35774689802051 220.253749671525 55.5747571171931
18.1923817058604 6.80761829413955 10.0000000000000 8.44690329813828 282.396850815986 69.8023733388520
Table A.1

The set of feasible solutions obtained by multi-sine cosine algorithm (MSCA) for test problem 1.

x1 x2 y1 y2 Fx,y fx,y
15.5387897122692 38.1450436155856 −9.15491945801839 4.53573422523622 −39.6027058169920 207.244207857494
2.60740248477875 41.9509110988793 −4.61852559060798 7.36809024165173 −82.8805293574979 375.835577689184
0.18717823930710 43.8931706442540 −6.61513244790278 8.26437186046296 −83.6734168219315 418.438354621163
0.02680932035748 35.2991104178593 −8.80039621280156 −4.7499391602369 −68.8443031387396 526.795725183233
7.07103583706055 19.4657433022623 −7.31896341018606 0.60300138289248 −43.3667813975830 32.7654643878523
19.9802129722810 23.0655234782115 −5.73346216726769 5.51275477227811 −25.9047110318464 38.6350246069557
11.7710636419019 6.54015612646236 −4.25558792658300 −7.5472083282536 −30.2312650629096 50.7467568495800
12.9704706831220 31.3300477541001 −3.95188862592689 9.30234285492468 −53.5334405100755 13.5834593807383
20.9473118708197 8.63797495412984 −0.44246685074850 −0.8408886748432 −25.4159506602448 112.625795432668
12.3302573925890 11.7445465983031 −2.74689258714901 −0.8786690476717 −38.8433540516780 78.6513997277838
7.98626409971397 33.0974022387324 −4.65476892486140 −0.7219464089927 −63.1605672647203 245.128791992776
4.48113373869799 30.4780537544522 −3.31816650112116 1.40888620607920 −71.5612867736927 231.106874658538
1.32154550037616 32.0495948357767 −5.55505693513630 4.31855628859339 −72.7413330296154 231.992520653631
4.21103920420309 30.8252147842564 −5.34277831212989 8.14214086062079 −66.3748014394606 116.321614161765
9.05459700982721 38.6683374581766 −9.61705014608239 4.17990467127684 −51.7079930002750 211.679205898914
0.07989908374101 11.7959341798244 −6.05548370439718 −3.0575269461838 −53.4696848991508 218.714472812962
2.41826382733149 45.2397947136916 −3.94963764352691 10.8150988155511 −88.5543541284479 393.905962062056
11.3500250502695 16.9028783280638 −5.68380781069236 −6.3639026885098 −37.1514047954477 19.4700057069557
14.6180234494580 39.4112881786770 −8.26699332368971 13.0005953223612 −45.3742613086918 49.4203046793626
Table A.2

The set of feasible solutions obtained by multi-sine cosine algorithm (MSCA) for test problem 2.

x1 x2 y1 y2 Fx,y fx,y
0.99954526995436 1.16948795841407 9.50508979688807 4.50002437717950 −22.8723367936572 69.8447916543844
0.56918155742448 0.781344934570686 3.33349052270050 1.53342431098634 −13.1380393389281 4.09297280062670
0.84859268806525 0.308810945584173 9.98317824524428 4.28011065713497 −22.6195678942323 79.7035136911194
1.22954933869177 0.587053750521192 8.34396693106365 1.93719315666943 −32.1688382922881 62.9594015158913
0.26553572538002 1.83795256408921 3.89613479114882 0.88518781659479 −25.0056997989268 10.8949456707324
1.11557088809851 0.497492625214286 4.01676551735323 0.96032191814755 −17.1318390257390 13.8217924434060
0.81584142820524 1.20434759564482 9.96006144854210 2.52523092754962 −38.4804111860976 87.9078638929383
0.73651799391718 1.55852841371877 6.42547393133041 2.45240890593463 −27.5170774878842 30.1095882232611
1.04512758235492 1.34049718249537 8.53808873750856 1.36062455464306 −38.7841455235697 68.2804198431533
0.76202919664434 1.44867591530624 9.19990189958513 1.14545956671451 −42.3642041986663 80.0722741214944
1.20145811040292 0.95697878066106 4.45272476459092 1.91156235376235 −18.3477551770018 13.1559492424954
0.66285799880180 0.86310985389979 4.54786053773273 1.59179499005126 −18.3318874468509 13.6028219735614
0.62958003973951 0.06523865112941 9.30407513153499 1.39385731965786 −35.6826015698181 80.3892695078353
0.23228828455389 1.72190351617758 7.24846434514192 3.37000776229657 −26.5857180668436 35.7981122455927
0.39663826579551 0.91513735375060 6.24320858120901 0.01107937291180 −27.6424626149141 39.2369003517093
0.72177004130695 1.04467113399381 4.59129313474070 0.34755653828856 −22.0393423187836 20.3840939427307
0.97147411543027 0.26025064644296 7.30591591805685 2.82913573275856 −22.3666078317291 41.1182526518257
0.67499551190213 0.08836974125421 6.36099444670490 2.48734200098138 −19.7361541315696 28.9367782282797
0.66808821967701 0.11114460423195 5.12978559415573 1.72193028383340 −18.0374997126612 18.5977325613830
0.15866041902200 1.00661557603358 5.09921098818522 2.88481570224924 −15.1396801991016 11.6282204479112
0.77282063698029 0.33724842143606 8.44951283743064 2.47910964376220 −28.5905279541538 60.1932224449795
0.33657304637855 1.07853609436302 1.73627648803347 0.56497801480557 −10.2289075310003 0.416328799967051
1.09896346774441 0.99338615332173 7.39461010372874 0.41435888724943 −33.5749159797433 55.0239055567936
Table A.3

The set of feasible solutions obtained by multi-sine cosine algorithm (MSCA) for test problem 3.

x1 x2 y1 y2 y3 Fx,y fx,y
0.0219789522662545 0.077011832938644 0.055711815243667 0.308524587820997 0.306776636661773 −13.8291217483969 1.15379229453176
0.148067816195352 0.177472256740090 0.725271660036854 0.440460620052212 1.21053529223336 −21.4539108873977 4.08981519423132
0.168021537291266 0.116175395218021 0.124084378838530 0.390268921459030 0.250747086453702 −17.9262815680241 1.41621980093227
0.0123703137499864 0.431178847175924 0.363257842542576 0.364210321817028 0.505830926517453 −16.9623831072842 2.61385802549634
0.843518302596460 0.113291096249447 0.581349533963859 0.154011416917199 1.38093666823368 −16.5601160195367 4.56733478244378
0.414582368495294 0.100595800835866 0.541880760168823 0.160931470802675 0.321502368887112 −9.27478741828599 1.96159093891275
0.127657430738104 0.283815821231952 0.491349291504876 0.248206081969839 1.04438585415068 −14.2969122602094 3.52361615497808
0.0140761551525193 0.0583750824277646 0.261579199793153 0.366371624544478 0.633499007005176 −16.4886537815584 2.02577515835603
0.252324479525196 0.0386892819302381 0.346189906301264 0.182136907727001 1.15726007108396 −12.7031099321333 3.17254999958185
0.265697761819986 0.461664257911050 0.026670974533030 0.000480820231789 0.500389149535003 −5.88634463548354 2.21695637147691
0.143699999342032 0.0053359195584884 0.161327226651221 0.447399856503252 0.411813336196394 −20.0688823712810 1.58672559400627
0.518377547658868 0.223043952665171 0.559980575472251 0.105803815706327 0.978409584122738 −10.9450648547866 3.58706901241326
0.632872932051398 0.0593690400478564 0.864194044803383 0.051786184588027 1.65985680231169 −10.5545580301569 4.98730484616189
0.0823677222322206 0.0045694785637084 0.219563039521511 0.561756819476326 0.624143499303446 −24.7658143102934 2.12111353696437
0.963324106942369 0.0190578149530657 0.601579089920769 0.010725389313378 1.19913176034682 −10.6020503695906 4.01200773677629
0.143788836089682 0.0190012603820694 0.688239480740719 0.757643255540148 0.559687005304804 −31.0178360501080 2.74704810374430
0.0145966468436354 0.569003182561170 0.235304544063625 0.457047476193431 0.653063889962365 −22.3457223363260 3.15108281214776
0.195948136196853 0.0789312669982073 0.716872768205968 0.809817735748292 0.798362302266633 −34.6019777237420 3.47722577868079
0.527145075605880 0.229044481651444 0.427678982149580 0.340308328500235 0.972132172334458 −20.9234844322017 3.69748569422750
0.0365697252020392 0.0550243411412149 0.591029056011186 0.568475692615912 0.862775968845162 −24.3386705221536 3.03167509380189
0.188572921721599 0.0632043643092972 0.860849632739098 0.844946184511238 0.456092038627976 −33.9402178350150 2.93296154484648
0.400626069464438 0.187323838293649 0.786531748282482 0.451499811431901 1.20041765317899 −23.6698399857522 4.41414061212409
0.236480219662212 0.169131522541224 0.172408285000627 0.266531515364797 0.0235352068949085 −12.6341361496316 1.06075347889990
0.357820606982177 0.483245276098604 0.0894287179525100 0.260795908343957 0.341761206418330 −16.2367122478734 2.35805819831251
0.130841683032999 0.146346235320911 0.770780343077803 0.479208757894081 0.883711805134506 −21.2521945695377 3.44094686491572
Table A.4

The set of feasible solutions obtained by multi-sine cosine algorithm (MSCA) for test problem 4.

x y Fx,y fx,y
4.54434711375526 4.54431459818833 50.4155938938367 267.879464464703
9.93189321542748 9.93189017160819 98.6471417913780 0.04174929463726
4.84160820966831 4.84160789016214 50.0501792147651 239.481072540709
13.5573439330933 6.44265606598530 196.456270385054 12.6546958714265
7.76503492696258 7.76503032586637 65.2908568612458 44.9557432988312
12.8977790812233 7.10221469600974 174.749864896063 8.39719573254597
9.19849039252296 9.19847563899968 85.2546668026141 5.78190075986046
4.95455549576239 4.95455508606452 50.0041345401467 229.108617013369
12.0700032264420 7.92999389563460 149.969903158429 4.28493718675652
5.41720241899285 5.41719191379270 50.3482120033490 189.018880735276
8.05159577927594 8.05158458834688 68.6245172092216 34.1667727199599
11.0902067092904 8.90978707056004 124.181249086307 1.18857779413173
9.06993556756303 9.06992747622094 83.1287660992336 7.78526894225452
5.96728465772724 5.96728285202540 51.8712937819153 146.365224668810
5.11983492087859 5.11980061967912 50.0290556087321 214.346109546181
14.2557531911277 5.74422783887468 221.338095733756 18.1117581517450
12.1273766665743 7.87261159343451 151.599046245361 4.52583138356921
5.49721908525848 5.49721736933950 50.4944690903080 182.475416412343
5.02239346585321 5.02239236113826 50.0010139322998 222.989167265069
12.4456383902228 7.55430870753585 160.875320838222 5.98166466593585
4.17896823484413 4.17896272455500 51.3482504699564 304.960082205521
6.96583456382562 6.96580876405524 57.7291676268717 82.8563784185986
12.7371684550677 7.26282840324340 169.727568602862 7.49212554878433
7.89532648981604 7.89527810624009 66.7660346308632 39.8680772491621
12.8152978766264 7.18468857158428 172.157838105634 7.92605474416644
14.4263399738156 5.57362048994727 227.712120607124 19.5931855733581
6.31551130053454 6.31550686996195 53.4611726124771 122.179308681212
10.5193213529967 9.48066709657031 110.925828392197 0.26971866175790
8.13431855516288 8.13431821981965 69.6479068617641 31.3269127902098
5.27988668172122 5.27984871830056 50.1570314939460 200.517377942069
5.41219412384739 5.41219384803432 50.3398105222224 189.431679999866
10.0914679984401 9.90853033524031 101.846093063112 0.00836700440941
Table A.5

The set of feasible solutions obtained by multi-sine cosine algorithm (MSCA) for test problem 5.

REFERENCES

Journal
International Journal of Computational Intelligence Systems
Volume-Issue
13 - 1
Pages
421 - 432
Publication Date
2020/04/24
ISSN (Online)
1875-6883
ISSN (Print)
1875-6891
DOI
10.2991/ijcis.d.200411.001How to use a DOI?
Copyright
© 2020 The Authors. Published by Atlantis Press SARL.
Open Access
This is an open access article distributed under the CC BY-NC 4.0 license (http://creativecommons.org/licenses/by-nc/4.0/).

Cite this article

TY  - JOUR
AU  - Yousria Abo-Elnaga
AU  - M.A. El-Shorbagy
PY  - 2020
DA  - 2020/04/24
TI  - Multi-Sine Cosine Algorithm for Solving Nonlinear Bilevel Programming Problems
JO  - International Journal of Computational Intelligence Systems
SP  - 421
EP  - 432
VL  - 13
IS  - 1
SN  - 1875-6883
UR  - https://doi.org/10.2991/ijcis.d.200411.001
DO  - 10.2991/ijcis.d.200411.001
ID  - Abo-Elnaga2020
ER  -