International Journal of Computational Intelligence Systems

Volume 14, Issue 1, 2021, Pages 1516 - 1540

Certain Properties of Single-Valued Neutrosophic Graph With Application in Food and Agriculture Organization

Authors
Shouzhen Zeng1, 2, Muhammad Shoaib3, Shahbaz Ali4, *, Florentin Smarandache5, ORCID, Hossein Rashmanlou6, Farshid Mofidnakhaei7, ORCID
1School of Business, Ningbo University, Ningbo, 315211, China
2College of Statistics and Mathematics, Zhejiang Gongshang University, Hangzhou, 310018, China
3Department of Mathematics, University of the Punjab, New Campus, Lahore, 54590, Pakistan
4Department of Mathematics, Khwaja Fareed University of Engineering and Information Technology, Rahim Yar Khan, 64200, Pakistan
5Department of Mathematics and Science, University of New Mexico, Gallup, NM, 87301, USA
6Mazandaran Adib Institute of Higher Education, Sari, 47416-13534, Iran
7Department of Physics, Sari Branch, Islamic Azad University, Sari, 4818937769, Iran
*Corresponding author. Email: shahbaz.ali@kfueit.edu.pk
Corresponding Author
Shahbaz Ali
Received 31 October 2020, Accepted 31 March 2021, Available Online 26 April 2021.
DOI
10.2991/ijcis.d.210413.001How to use a DOI?
Keywords
Single-valued neutrosophic graph; maximal product; rejection; symmetric difference; residue product
Abstract

Fuzzy graph models are present everywhere from natural to artificial structures, embodying the dynamic processes in physical, biological, and social systems. As real-life problems are often uncertain on account of inconsistent and indeterminate information, it seems very demanding for an expert to model those problems using a fuzzy graph. To deal with the uncertainty associated with the inconsistent and indeterminate information of any real-world problems, a neutrosophic graph can be applied, where fuzzy graphs may not bear any fruitful results. The past definitions limitations in fuzzy graphs have directed us to present new definitions in single-valued neutrosophic graph (SVNG). A SVNG has several applications in the fields of physics, bio and connectivity of socialism. It has been an advantageous scope in the recent times for providing such information which is incomplete or uncertain accounting in real problems that gives the direction to describe the relationship between nodes. Operations are conveniently used in many combinatorial applications. In various situations, they present a suitable construction means; therefore, the current study, seeks to present and explore the key features of new operations, including: rejection, maximal product, symmetric difference, and residue product of SVNG. We have discuss the concept of maximal product on two strong-(SVNGS) and maximal product of connected-SVNG with examples. This research article presents the notions of degree of a vertex and total degree of a vertex in SVNG. Moreover, this study summarizes the specific conditions needed for obtaining vertices degrees in SVNG under the operations of maximal product, symmetric difference, residue product, and rejection. In addition, an application was illustrated in the food and agriculture organization with an algorithm to emphasize the contributions of this research article in practical applications.

Copyright
© 2021 The Authors. Published by Atlantis Press B.V.
Open Access
This is an open access article distributed under the CC BY-NC 4.0 license (http://creativecommons.org/licenses/by-nc/4.0/).

1. INTRODUCTION

Graph theory is an exceptionally advantageous device in tackling combinatorial issues in different regions including calculation, variable-based math, number hypothesis, geography, and social frameworks. A graph is chiefly a model of relations, and it is applied to speak to the genuine issues including connections between objects. The vertices and edges of the graph are utilized to connote the articles and the relations between objects, individually. In numerous improvement issues, the current data is vague or loose for different reasons, for example, the loss of data, the absence of proof, flawed measurable information, and inadequate data. By and large, the vulnerability, in actuality, issues may show up in the data that characterizes the issue. Fuzzy chart models are important numerical apparatuses for treating the combinatorial issues of different areas enveloping exploration, streamlining, variable-based math, figuring, ecological science, and geography. Fuzzy graphical models are observably more helpful than graphical models due to the common presence of unclearness and equivocalness. Initially, fuzzy set hypothesis is needed to manage numerous perplexing issues including inadequate data. Zadeh [32], firstly exemplified the idea of the set known as the fuzzy set. He described the fuzzy set characterized by true membership function value ranging from closed interval [0, 1]. Fuzzy set theory serves as a very powerful mathematical tool for solving approximate reasoning related problems. These notions effectively illustrate complex phenomena, which are not precisely described by classical mathematics.

The fuzzy graphs idea and concept are discussed by Smarandache and Rosenfeld [27]. The fuzzy graphs application has been extended in few years and it has a scope from 19th century [4,5,10,11,15,16]. It is not necessarily true membership degree of 1, also, the nonmembership degree and indeterminacy occur. Nonmembership degree is presented by Atanassove [3] in an intuitionistic fuzzy set. Shao et al. [31] labeled new concepts of bondage number in intuitionistic fuzzy graph. Rashmanlou et al. [2026] introduced new concepts in bipolar fuzzy graph and interval-valued fuzzy graphs. Krishna et al. [13,14] analyzed the concept of vague set and vague graph. Devi et al. [8] investigated new ways in intuitionistic fuzzy labeling graph. Pythagorean fuzzy set also known as IF-set of type-2 [1] is the extension of intuitionistic fuzzy set (IF-set). Parvathi and Karunambigai [19] studied about Intuitionistic fuzzy graphs. After while, Smarandache [31] included the indeterminacy concept in a neutrosophic set. Neutrosophy is the kind of philosophy which analyzes the nature and scope of neutralities. Neutrosophic set is the speculation of fuzzy set and furthermore neutrosophic rationale is the expansion of fuzzy rationale. Smarandache gives the possibility of a neutrosophic set due to introducing the vulnerability in the issues of different fields like clinical science and financial aspects and so forth. He portrayed significant classifications [29] of neutrosophic diagrams from which two classifications are relied upon the strict indeterminacy and other two classes depended [7] on its (t, i, f) parts. Malik and Hassan [12] presented the classification of bipolar single-valued neutrosophic graph (SVNG) classification. Later Malik and Naz et al. [17] described new operations on SVNG. Naz et al. [17] discussed operations on single-valued neutrosophic graphs with application. Malik et al. [18] also investigated some properties of bipolar SVNG. Product operations have applications in different branches, such as coding theory, network designs, chemical graph theory, and others. Many scholars discussed product operations on various generalized FGs. Mordeson and Peng [16] defined some of these product operations on FGs and some new fuzzy models are discussed in [3338].

In this research, some new properties, including maximal product, symmetric difference, residue product, and rejection of SVNG are presented. Also, the examples of these operations are discussed. We found the degree and the total degree of SVNG. Finally, an application was illustrated in the food and agriculture organization with an algorithm to highlight the contributions of this research article in practical applications.

2. PRELIMINARIES

In this section, the key preliminary notions and definitions that are used in this current research study will be introduced.

Definition 1.

[9] A graph G = (V, E) is an ordered pair of set of vertices and set of edges.

Definition 2.

[30] Suppose that X is a space of points with generic element in X denoted by x. Then, the neutrosophic set M (NS-M) is defined as M = < x : TM(x), IM(x), FM(x) >, xX which obey 0 ⩽ {TM(x) + IM(x) + FM(x)} ⩽ 3. TM : V → [0, 1], IM: V → [0, 1], and FM : V → [0, 1] represents the degree of true membership function, degree of indeterminacy membership function, and degree of false membership function of the element xX, respectively.

Definition 3.

[27] A SVNG G = (M, N) with underlying set of V is defined to be a pair of G = (V, E) which is defined as (i) TM : V → [0, 1], FM : V [0, 1] and IM : V → [0, 1] represents the degree of true membership function, degree of false membership function, and degree of indeterminacy membership function of the element m ∈ V, respectively, where 0 ⩽ TM(m) +IM(m)+FM(m) ⩽ 3, ∀ m ∈ V.

(ii) The function TN : E → [0, 1], IN : E → [0, 1] and FN : E → [0, 1] are defined by

TN(mn)min{TM(m),TM(n)}IN(mn)max{IM(m),IM(n)}FN(mn)max{FM(m),FM(n)}.

It is free of any restriction so 0 ⩽ TN(mn)+IN(mn)+FN(mn) ⩽ 3.

Example 1.

Consider the Figure 1 such that V = {a, b, c}, E = {ab, bc, ca}, M=<(a0.3,b0.2,c0.4),(a0.6,b0.4,c0.5),(a0.2,b0.2,c0.1)>, and N=<(ab0.1,bc0.1,ac0.2),(ab0.7,bc0.6,(ac0.8),(ab0.3,bc0.2,ac0.3)>.

Figure 1

SVNG(G).

By routine computations, it is easy to show that G is a SVNG.

Definition 4.

A SVNG G is said to be strong if TN(mn) = min(TM(m), TM(n)), IN(mn) = max(IM(m), IM(n)) and FN(mn) = max(FM(m), FM(n)), for all mn in V.

Definition 5.

A SVNG G is said to be complete if TN(mn) = min(TM(m), TM(n)), IN(mn) = max(IM(m), IM(n)) and FN(mn) = max(FM(m), FM(n)), for all m, n in E.

Definition 6.

A SVNG G is said to be connected if TN(mimj)>0,IN(mimj)<1,FN(mimj)<1, for all mi, mjV. Also, we have

TN(mn)=supTN(mn1)TN(n1n2)TN(n2n3)TN(nk1n)m,n1,n2,,nk1,nV,
IN(mn)=infIN(mn1)IN(n1n2)IN(n2n3)  IN(nk1n)m,n1,n2,,nk1,nV.
and
FTN(mn)=infFN(mn1)FN(n1n2)FN(n2n3)  FN(nk1n)m,n1,n2,,nk1,nV.

3. OPERATIONS ON SVNGs

In this section, we define four new kinds of operations on (SVNGs) including maximal product, residue product, rejection, and symmetric difference. We show that maximal product, residue product, and rejection of two (SVNGs) are a SVNG.

Definition 7.

The maximal product G1G2 = (M1M2, N1N2) of two (SVNGs) G1 = (M1, N1) and G2 = (M2, N2) is defined as

  1. (TM1TM2)((m1,m2))=max{TM1(m1),TM2(m2)}(IM1IM2)((m1,m2))=min{IM1(m1),IM2(m2)}(FM1FM2)((m1,m2))=min{FM1(m1),FM2(m2)} ∀ (m1, m2) ∈ (V1 × V2),

  2. (TM1TM2)((m,m2)(m,n2))=max{TM1(m),TN2(m2n2)}(IM1IM2)((m,m2)(m,n2))=min{IM1(m),IN2(m2n2)}(FM1FM2)((m,m2)(m,n2))=min{FM1(m),FN2(m2n2)}mV1 and m2n2E2.

  3. (TM1TM2)((m1,z)(n1,z))=max{TN1(m1n1),TM2(z)}(IM1IM2)((m1,z)(n1,z))=min{IN1(m1n1),IM2(z)}(FM1FM2)((m1,z)(n1,z))=min{FN1(m1n1),FM2(z)}zV2 and m1n1E1.

Example 2.

Consider two (SVNGs) G1 = (M1, N1) and G2 = (M2, N2), as shown in Figures 2 and 3. Their maximal product G1G2 is shown in Figure 4.

Figure 2

G1.

Figure 3

G2.

Figure 4

G1 * G2.

For vertex (e, a), we find membership value, indeterminacy and nonmembership value as follows:

(TM1TM2)((e,a))=max{TM1(e),TM2(a)}=max{0.3,0.1}=0.3,(IM1IM2)((e,a))=min{IM1(e),IM2(a)}=min{0.4,0.3}=0.3,(FM1FM2)((e,a))=min{FM1(e),FM2(a)}=min{0.5,0.4}=0.4,
for eV1 and aV2. For edge (e, a)(e, b), we find membership value, indeterminacy, and nonmembership value.
(TM1TM2)((e,a)(e,b))=max{TM1(e),TN2(ab)}=max{0.3,0.1}=0.3,(IM1IM2)((e,a)(e,b))=min{IM1(e),IN2(ab)}=min{0.4,0.4}=0.4,(FM1FM2)((e,a)(e,b))=min{FM1(e),FN2(ab)}=min{0.5,0.4}=0.4,
for eV1 and abE2. Now, for edge (e, a)(f, a) we have:
(TM1TM2)((e,a)(f,b))=max{TN1(ef),TM2(a)}=max{0.3,0.1}=0.3,(IM1IM2)((e,a)(f,b))=min{IN1(ef),IM2(a)}=min{0.5,0.3}=0.3,(FM1FM2)((e,a)(f,b))=min{FN1(ef),FM2(a)}=min{0.5,0.4}=0.4,
for aV2 and efE1.

Similarly, we can find membership, indeterminacy, and nonmembership value for all remaining vertices and edges.

Proposition 1.

The maximal product of two (SVNGs) G1and G2, is a SVNG.

Proof.

Let G1 = (M1, N1) and G2 = (M2, N2) be two (SVNGs) on crisp graphs G1 = (V1, E1) and G2 = (V2, E2), respectively and ((m1, m2)(n1, n2)) ∈ E1 × E. Then, by Definition 7, we have two cases:

  1. If m1 = n1 = m

    (TN1TN2)((m,m2)(m,n2))=max{TM1(m),TN2(m2n2)}max{TM1(m),min{TM2(m2),TM2(n2)}}=minmax{TM1(m),TM2(m2)},   max{{TM1(m),TM2(n2)}}=min{(TM1TM2)(m,m2),(TM1TM2)(m,n2)},
    (IN1IN2)((m,m2)(m,n2))=min{IM1(m),IN2(m2n2)}min{IM1(m),max{IM2(m2),IM2(n2)}}=maxmin{IM1(m),IM2(m2)},   min{{IM1(m),IM2(n2)}}=max{(IM1IM2)(m,m2),(IM1IM2)(m,n2)},
    (FN1FN2)((m,m2)(m,n2))=min{FM1(m),FN2(m2n2)}min{FM1(m),max{FM2(m2),FM2(n2)}}=max{minFM1(m),FM2(m2)},   min{{FM1(m),FM2(n2)}}=max{(FM1FM2)(m,m2),(FM1FM2)(m,n2)}.

  2. If m2 = n2 = z

    (TN1TN2)((m1,z)(n1,z))=maxTN1(m1n1),TM2(z)maxmin{TN1(m1n1),TM2(z)=minmax{{TN1(m1),TM2(z),   max{TM1(n1),TM2(z)}=min(TM1TM2)(m1,z),(TM1TM2)(n1,z),
    (IN1IN2)((m1,z)(n1,z))=minIN1(m1n1),IM2(z)minmax{IN1(m1n1),IM2(z)=maxmin{{IM1(m1),IM2(z),   minIM1(n1),IM2(z)=max(IM1IM2)(m1,z),(IM1IM2)(n1,z),
    (FN1FN2)((m1,z)(n1,z))=minFN1(m1n1),FM2(z)minmax{FN1(m1n1),FM2(z)=maxmin{{FM1(m1),FM2(z),   minFM1(n1),FM2(z)=max(FM1FM2)(m1,z),(FM1FM2)(n1,z).

Therefore, G1G2 is a SVNG.

Theorem 2.

The maximal product of two strong-(SVNGS) G1and G2, is a strong-SVNG.

Proof.

Let G1 = (M1, N1) and G2 = (M2, N2) be two strong-(SVNGS) on crisp graphs G1 = (V1, E1) and G2 = (V2, E2), respectively and ((m1, m2)(n1, n2)) ∈ E1 × E2. Then by Proposition 1, G1G2 is a SVNG. Now we have two cases:

  1. If m1 = n1 = m

    (TN1TN2)((m,m2)(m,n2))=maxTM1(m),TN2(m2n2)=maxTM1(m),minTM2(m2),TM2(n2)=minmax{{TM1(m),TM2(m2)maxTM1(m),TM2(n2)=min(TM1TM2)(m,m2),(TM1TM2)(m,n2),
    (IN1IN2)((m,m2)(m,n2))=minIM1(m),IN2(m2n2)=minIM1(m),maxIM2(m2),IM2(n2)=maxmin{{IM1(m),IM2(m2),minIM1(m),IM2(n2)=max(IM1IM2)(m,m2),(IM1IM2)(m,n2),
    (FN1FN2)((m,m2)(m,n2))=minFM1(m),FN2(m2n2)=minFM1(m),maxFM2(m2),FM2(n2)maxmin{FM1(m),FM2(m2),minFM1(m),FM2(n2)=max(FM1FM2)(m,m2),(FM1FM2)(m,n2).

  2. If m2 = n2 = z

    (TN1TN2)((m1,z)(n1,z))=maxTN1(m1n1),TM2(z)=maxmin{TN1(m1n1),TM2(z)=minmax{{TN1(m1),TM2(z),maxTM1(n1),TM2(z)=min(TM1TM2)(m1,z),(TM1TM2)(n1,z),
    (IN1IN2)((m1,z)(n1,z))=minIN1(m1n1),IM2(z)=minmax{IN1(m1n1),IM2(z)=maxmin{{IM1(m1),IM2(z),minIM1(n1),IM2(z)=max(IM1IM2)(m1,z),(IM1IM2)(n1,z),
    (FN1FN2)((m1,z)(n1,z))=minFN1(m1n1),FM2(z)=minmax{FN1(m1n1),FM2(z)=maxmin{{FM1(m1),FM2(z),minFM1(n1),FM2(z)=max(FM1FM2)(m1,z),(FM1FM2)(n1,z).

Therefore, G1 * G2 is a strong-SVNG.

Example 3.

Consider the strong-(SVNGS) G1 and G2 as in Figure 5.

Figure 5

Single-valued neutrosophic graphs.

It is easy to see that G1 * G2 is a strong-SVNG, too.

Remark 1.

If the maximal product of two (SVNGs) G1 = (M1, N1) and G2 = (M2, N2) is strong, then G1 = (M1, N1) and G2 = (M2, N2) need not to be strong, in general.

Example 4.

Consider the (SVNGs) G1 and G2 as in Figures 6 and 7. We can see that the maximal product of two (SVNGs) G1 and G2, that is G1 * G2 in Figure 8.

Figure 6

G1.

Figure 7

G2.

Figure 8

G1 * G2.

Then G1 and G1 * G2 are strong-(SVNGS), but G2 is not strong. Since TN2(m2,n2)=0.1, but min{TM2(m2),TM2(n2}=min{0.2,0.2}=0.2. Hence, TN2(m2,n2)min{TM2(m2),TM2(n2}.

Theorem 3.

The maximal product of two connected-(SVNGs) is a connected-SVNG.

Proof.

Let G1 = (M1, N1) and G2 = (M2, N2) be two connected-(SVNGs) on crisp graphs G1 = (V1, E1) and G2 = (V2, E2), respectively, where V1 = {m1, m2, ⋯ mk} and V2 = {n1, n2, ⋯ ns}. Then TN1(mimj)>0, for all mi, mjV1 and TN2(ninj)>0, for all ni, njV2 (or IN1(mimj)<1, for all mi, mjV1 and IN2(ninj)<1, for all ni, njV2 (or FN1(mimj)<1, for all mi, mjV1 and FN2(ninj)<1, for all ni, njV2. The maximal product of G1 = (M1, N1) and G2 = (M2, N2) can be taken as G = (M, N). Now, consider the ‘k’ subgraphs of G with the vertex set {(mi, n1),(mi, n2),⋯,(mi, ns)}, for i = 1, 2, ⋯, k. Each of these subgraphs of G is connected, since the mis are the same and since G2 is connected, each ni is adjacent to at least one of the vertices in V2. Also, since G1 is connected, each xi is adjacent to at least one of the vertices in V1.

Hence, there exists at least one edge between any pair of the above “k” subgraphs. Thus we have TN((mi,nj)(mm,nn))>0 or IN((mi,nj)(mm,nn))<1 (or FN((mi,nj)(mm,nn))<1) for all ((mi, nj)(mm, nn)) ∈ E. Hence, G is a connected-SVNG.

Remark 2.

The maximal product of two complete-(SVNGs) is not a complete-SVNG, in general. Because we do not include the case (m1, m2) ∈ E1 and (n1, n2) ∈ E2 in the definition of the maximal prod-uct of two (SVNGs).

Remark 3.

The maximal product of two complete-(SVNGS) is a strong-SVNG.

Example 5.

Consider the complete-(SVNGs) G1 and G2 as in Figure 5. A simple calculation concludes that G1*G2 is a strong-SVNG.

Definition 8.

Let G1 = (M1, N1) and G2 = (M2, N2) be two (SVNGs). ∀(m1, m2) ∈ V1×V2:

(dT)G1G2(m1,m2)=(m1,m2)(n1,n2)E1×E2.(TN1TN2)((m1,m2)(n1,n2))=m1=n1,m2n2E2maxTM1(m1),TN2(m2n2)+m1n1E1,m2=n2maxTN1(m1n1),TM2(m2),
(dI)G1G2(m1,m2)=(m1,m2)(n1,n2)E1×E2.(IN1IN2)((m1,m2)(n1,n2))=m1=n1,m2n2E2minIM1(m1),IN2(m2n2)+m1n1E1,m2=n2minIN1(m1n1),IM2(m2),
(dF)G1G2(m1,m2)=(m1,m2)(n1,n2)E1×E2.(FN1FN2)((m1,m2)(n1,n2))=m1=n1,m2n2E2minFM1(m1),FN2(m2n2)+m1n1E1,m2=n2minFN1(m1n1),FM2(m2).

Theorem 4.

Let G1 = (M1, N1) and G2 = (M2, N2) are two (SVNGs). If TM1TN2,IM1IN2,FM1FN2 and TM2TN1,IM2IN1,FM2FN1 then for every (m1, m2) ∈ V1 × V2 we have:

(dT)G1G2(m1,m2)=(d)G2(m2)TM1(m1)+(d)G1(m1)TM2(m2),(dI)G1G2(m1,m2)=(d)G2(m2)IM1(m1)+(d)G1(m1)IM2(m2),(dF)G1G2(m1,m2)=(d)G2(m2)FM1(m1)+(d)G1(m1)FM2(m2).

Proof.

(dT)G1G2(m1,m2)=(m1,m2)(n1,n2)E1×E2.(TN1TN2)((m1,m2)(n1,n2))=m1=n1,m2n2E2maxTM1(m1),TN2(m2n2)+m1n1E1,m2=n2maxTN1(m1n1),TM2(m2)=m2n2E2,m1=n1TN2(m2n2)+m1n1E1,m2=n2TN1(m1n1)=(d)G2(m2)TM1(m1)+(d)G1(m1)TM2(m2),
(dI)G1G2(m1,m2)=(m1,m2)(n1,n2)E1×E2.(IN1IN2)((m1,m2)(n1,n2))=m1=n1,m2n2E2minIM1(m1),IN2(m2n2)+m1n1E1,m2=n2minIN1(m1n1),IM2(m2)=m2n2E2,m1=n1IN2(m2n2)+m1n1E1,m2=n2IN1(m1n1)=(d)G2(m2)IM1(m1)+(d)G1(m1)IM2(m2),
(dF)G1G2(m1,m2)=(m1,m2)(n1,n2)E1×E2.(FN1FN2)((m1,m2)(n1,n2))=m1=n1,m2n2E2minFM1(m1),FN2(m2n2)+m1n1E1,m2=n2minFN1(m1n1),FM2(m2)=m2n2E2,m1=n1FN2(m2n2)+m1n1E1,m2=n2FN1(m1n1)=(d)G2(m2)FM1(m1)+(d)G1(m1)FM2(m2).

Example 6.

Consider the (SVNGs) G1,G2, and G1*G2 as in Figure 9. Since TM1TN2,IM1IN2,FM1FN2,TM2TN1IM2IN1 and FM2FN1 by Theorem 4, we have

(dT)G1G2(a,c)=(d)G2(c)TM1(a)+(d)G1(a)TM2(c)=1(0.3)+1(0.2)=0.5,(dI)G1G2(a,c)=(d)G2(c)IM1(a)+(d)G1(a)IM2(c)=1(0.4)+1(0.3)=0.7,(dF)G1G2(a,c)=(d)G2(c)FM1(a)+(d)G1(a)FM2(c)=1(0.4)+1(0.3)=0.7.
(dT)G1G2(a,d)=(d)G2(d)TM1(a)+(d)G1(a)TM2(d)=1(0.3)+1(0.3)=0.6,(dI)G1G2(a,d)=(d)G2(d)IM1(a)+(d)G1(a)IM2(d)=1(0.4)+1(0.4)=0.8,(dF)G1G2(a,d)=(d)G2(d)FM1(a)+(d)G1(a)FM2(d)=1(0.4)+1(0.4)=0.8.
(dT)G1G2(b,c)=(d)G2(c)TM1(b)+(d)G1(b)TM2(c)=1(0.2)+1(0.2)=0.4,(dI)G1G2(b,c)=(d)G2(c)IM1(b)+(d)G1(b)IM2(c)=1(0.3)+1(0.3)=0.6,(dF)G1G2(b,c)=(d)G2(c)FM1(b)+(d)G1(b)FM2(c)=1(0.3)+1(0.3)=0.6.
(dT)G1G2(b,d)=(d)G2(d)TM1(b)+(d)G1(b)TM2(d)=1(0.2)+1(0.3)=0.5,(dI)G1G2(b,d)=(d)G2(d)IM1(b)+(d)G1(b)IM2(d)=1(0.3)+1(0.4)=0.7,(dF)G1G2(b,d)=(d)G2(d)FM1(b)+(d)G1(b)FM2(d)=1(0.3)+1(0.4)=0.7.

Figure 9

Single-valued neutrosophic graphs.

By direct calculations:

(dT)G1G2(a,c)=0.3+0.2=0.5,(dI)G1G2(a,c)=0.4+0.3=0.7,(dF)G1G2(a,c)=0.4+0.3=0.7,(dT)G1G2(a,d)=0.3+0.3=0.6,(dI)G1G2(a,d)=0.4+0.4=0.8,(dF)G1G2(a,d)=0.4+0.4=0.8,(dT)G1G2(b,c)=0.2+0.2=0.4,(dI)G1G2(b,c)=0.3+0.3=0.6,(dF)G1G2(b,c)=0.3+0.3=0.6,(dT)G1G2(b,d)=0.3+0.2=0.5,(dI)G1G2(b,d)=0.3+0.4=0.7,(dF)G1G2(b,d)=0.3+0.4=0.7.

It is clear from the above calculations that the degrees of vertices calculated by using the formula of the above theorem and by directed method are the same.

Definition 9.

Let G1 = (M1, N1) and G2 = (M2, N2) be two (SVNGs). For any vertex (m1, m2) ∈ V1 × V2 we have

(tdT)G1G2(m1,m2)=(m1,m2)(n1,n2)E1×E2.(TN1TN2)((m1,m2)(n1,n2))+TM1TM2(m1,m2)=m1=n1,m2n2E2maxTM1(m1),TN2(m2n2)+m1n1E1,m2=n2maxTN1(m1n1),TM2(m2)+maxTM1(m1),TM2(m2),
(tdI)G1G2(m1,m2)=(m1,m2)(n1,n2)E1×E2.(IN1IN2)((m1,m2)(n1,n2))+IM1IM2(m1,m2)=m1=n1,m2n2E2minIM1(m1),IN2(m2n2)+m1n1E1,m2=n2minIN1(m1n1),IM2(m2)+minIM1(m1),IM2(m2),
(tdF)G1G2(m1,m2)=(m1,m2)(n1,n2)E1×E2.(FN1FN2)((m1,m2)(n1,n2))+FM1FM2(m1,m2)=m1=n1,m2n2E2minFM1(m1),FN2(m2n2)+m1n1E1,m2=n2minFN1(m1n1,FM2(m2)+minFM1(m1),FM2(m2).

Theorem 5.

Let G1 = (M1, N1) and G2 = (M2, N2) be two (SVNGs). If TM1TN2,IM1IN2,FM1FN2 and TM2TN1,IM2IN1,FM2FN1, then for every (m1,m2)V1×V2 we have

(tdT)G1G2(m1,m2)=(d)G2(m2)TM1(m1)+(d)G1(m1)TM2(m2)+maxTM1(m1),TM2(m2),(tdI)G1G2(m1,m2)=(d)G2(m2)IM1(m1)+(d)G1(m1)IM2(m2)+minIM1(m1),IM2(m2),(tdF)G1G2(m1,m2)=(d)G2(m2)FM1(m1)+(d)G1(m1)FM2(m2)+minFM1(m1),FM2(m2).

Proof.

(tdT)G1G2(m1,m2)=(m1,m2)(n1,n2)E1×E2.(TN1TN2)((m1,m2)(n1,n2))+(TM1TM2)(m1,m2)
=m1=n1,m2n2E2maxTM1(m1),TN2(m2n2)+m1n1E1,m2=n2maxTN1(m1n1),TM2(m2)+maxTM1(m1),TM2(m2)=m2n2E2,m1=n1TN2(m2n2)+m1n1E1,m2=n2TN1(m1n1)+maxTM1(m1),TM2(m2)=(d)G2(m2)TM1(m1)+(d)G1(m1)TM2(m2)+maxTM1(m1),TM2(m2).
(tdI)G1G2(m1,m2)=(m1,m2)(n1,n2)E1×E2.(IN1IN2)((m1,m2)(n1,n2))+(IM1IM2)(m1,m2)=m1=n1,m2n2E2minIM1(m1),IN2(m2n2)+m1n1E1,m2=n2minIN1(m1n1),IM2(m2)+minIM1(m1),IM2(m2)=m2n2E2,m1=n1IN2(m2n2)+m1n1E1,m2=n2IN1(m1n1)+minIM1(m1),IM2(m2)=(d)G2(m2)IM1(m1)+(d)G1(m1)IM2(m2)+minIM1(m1),IM2(m2).
(tdF)G1G2(m1,m2)=(m1,m2)(n1,n2)E1×E2.(FN1FN2)((m1,m2)(n1,n2))+(FM1FM2)(m1,m2)=m1=n1,m2n2E2min{FM1(m1),FN2(m2n2)}+m1n1E1,m2=n2minFN1(m1n1),FM2(m2)+minFM1(m1),FM2(m2)=m2n2E2,m1=n1FN2(m2n2)+m1n1E1,m2=n2FN1(m1n1)+minFM1(m1),FM2(m2)=(d)G2(m2)FM1(m1)+(d)G1(m1)FM2(m2)+minFM1(m1),FM2(m2).

Example 7.

Consider the (SVNGs) G1, G1, and G1∗G2 as in Figures 24. We find the total degree of vertices in maximal product. Hence, we choose vertex (e,a).

(tdT)G1G2(e,a)=(d)G2(e)TM1(a)+(d)G1(a)TM2(e)+maxTM1(e),TM2(a)=1(0.1)+3(0.3)+max(0.1,0.3)=0.1+0.9+0.3=1.3(tdI)G1G2(e,a)=(d)G2(e)IM1(a)+(d)G1(a)IM2(e)+minIM1(e),IM2(a)=1(0.3)+3(0.4)+min(0.3,0.4)=0.3+1.2+0.3=1.8(tdF)G1G2(e,a)=(d)G2(e)FM1(a)+(d)G1(a)FM2(e)+minFM1(e),FM2(a)=1(0.4)+3(0.5)+min(0.4,0.5)=0.4+1.5+0.4=2.3.

In the same way we can find the total degree for all remaining vertices.

Definition 10.

The rejection G1|G2 = (M1|M2, N1|N2) of two (SVNGs) G1 = (M1, N1) and G2 = (M2, N2) is defined as

  1. (TM1TM2)((m1,m2))=minTM1(m1),TM2(m2)(IM1IM2)((m1,m2))=maxIM1(m1),IM2(m2)(FM1FM2)((m1,m2))=maxFM1(m1),FM2(m2)

    (m1,m2)(V1×V2),

  2. (TN1TN2)((m,m2)(m,n2))=min{TM1(m),TM2(m2),TM2(n2)(IN1IN2)((m,m2)(m,n2))=max{IM1(m),IM2(m2),IM2(n2)(FN1FN2)((m,m2)(m,n2))=max{FM1(m),FM2(m2),FM2(n2)mV2 and m2n2E2,

  3. (TN1TN2)((m,m2)(m,n2))=min{TM1(m),TM2(m2),TM2(n2)(IN1IN2)((m,m2)(m,n2))=max{IM1(m),IM2(m2),IM2(n2)(FN1FN2)((m,m2)(m,n2))=max{FM1(m),FM2(m2),FM2(n2)zV2 and m1n1E1,

  4. (TN1TN2)((m1,m2)(n1,n2))=minTM1(m1),TM1(n1),TM2(m2),TM2(n2)(IN1IN2)((m1,m2)(n1,n2))=maxIM1(m1),IM1(n1),IM2(m2),IN2(n2)(FN1FN2)((m1,m2)(n1,n2))=maxFM1(m1),FM1(n1),FM2(m2),FM2(n2)

    m1n1E1 and m2n2E2.

Example 8.

Consider the (SVNGs) G1 and G2 as in Figures 10 and 11. We can see that the rejection of two (SVNGs) G1 and G2, that is G1|G2 in Figure 12.

Figure 10

G1.

Figure 11

G2.

Figure 12

G1|G2.

For vertex (e, a), we find true membership value, indeterminacy, and false membership value as follows:

(TM1TM2)((e,a))=minTM1(e),TM2(a)=min{0.3,0.1}=0.1,(IM1IM2)((e,a))=maxIM1(e),IM2(a)=max{0.2,0.2}=0.2,(FM1FM2)((e,a))=maxFM1(e),FM2(a)=max{0.4,0.3}=0.4,
for aV1 and eV2. For edge (e, c)(e, a), we calculate true membership value, indeterminacy, and false membership value, also.
(TN1TN2)((e,c)(e,a))=minTM1(e),TM2(c),TM2(a)=min{0.3,0.1,0.1}=0.1,(IN1IN2)((e,c)(e,a))=maxIM1(e),IM2(c),IM2(a)=max{0.2,0.2,0.2}=0.2,(FN1FN2)((e,c)(e,a))=maxFM1(e),FM2(c),FM2(a)=max{0.4,0.4,0.3}=0.4,
for eV2 and acE1.

Similarly, we can find both membership and non-membership value for all remaining vertices and edges.

Proposition 6.

The rejection of two (SVNGs) G1and G2, is a SVNG.

Proof.

Let G1 = (M1, N1) and G2 = (M2, N2) be two (SVNGs) on crisp graphs G1 = (V1, E1) and G2 = (V2, E2), respectively and (m1, m2)(n1, n2)) ∈ E1 × E2. Then by Definition 10, we have

(IN1IN2)((m1,m2)(n1,n2))=maxIM1(m1),IM1(n1),IM2(m2),IM2(n2)=maxmax{IM1(m1),IM2(m2),maxIM1(n1),IM2(n2)=max(IM1IM2)(m1,m2),(IM1IM2)(n1,n2),
(FN1FN2)((m1,m2)(n1,n2))=maxFM1(m1),FM1(n1),FM2(m2),FM2(n2)=maxmax{FM1(m1),FM2(m2),maxFM1(n1),FM2(n2)=max(FM1FM2)(m1,m2),(FM1FM2)(n1,n2).
  1. If m1 = n1, m2n2E2

    (TN1TN2)((m1,m2)(n1,n2))=minTM1(m1),TM2(m2),TM2(n2)=minmin{TM1(m1),TM2(m2),minTM1(n1),TM2(n2)=min(TM1TM2)(m1,m2),(TM1TM2)(n1,n2),
    (IN1IN2)((m1,m2)(n1,n2))=maxIM1(m1),IM2(m2),IM2(n2)=maxmax{IM1(m1),IM2(m2),
    maxIM1(n1),IM2(n2)=max(IM1IM2)(m1,m2),(IM1IM2)(n1,n2),
    (FN1FN2)((m1,m2)(n1,n2))=max{FM1(m1),FM2(m2),FM2(n2)}=max{max{FM1(m1),FM2(m2)},max{FM1(n1),FM2(n2)}}=max{(FM1FM2)(m1,m2),(FM1FM2)(n1,n2)}.

  2. If m2 = n2, m1n1E1

    (TN1TN2)((m1,m2)(n1,n2))=minTM1(m1),TM1(n1),TM2(m2)=minmin{TM1(m1),TM2(m2),minTM1(n1),TM2(n2)=min(TM1TM2)(m1,m2),(TM1TM2)(n1,n2),
    (IN1IN2)((m1,m2)(n1,n2))=maxIM1(m1),IM1(n1),IM2(m2)=maxmax{IM1(m1),IM2(m2)maxIM1(n1),IM2(n2)=max(IM1IM2)(m1,m2),(IM1IM2)(n1,n2)
    (FN1FN2)((m1,m2)(n1,n2))=minFM1(m1),FM1(n1),FM2(m2)=minmin{FM1(m1),FM2(m2),minFM1(n1),FM2(n2)=min(FM1FM2)(m1,m2),(FM1FM2)(n1,n2),

  3. If m1n1E1and m2n2E2

    (TN1TN2)((m1,m2)(n1,n2))=minTM1(m1),TM1(n1),TM2(m2),TM2(n2)=minmin{TM1(m1),TM2(m2),minTM1(n1),TM2(n2)=min(TM1TM2)(m1,m2),(TM1TM2)(n1,n2),
    (IN1IN2)((m1,m2)(n1,n2))=maxIM1(m1),IM1(n1),IM2(m2),IM2(n2)=maxmax{IM1(m1),IM2(m2),maxIM1(n1),IM2(n2)=max(IM1IM2)(m1,m2),(IM1IM2)(n1,n2),
    (FN1FN2)((m1,m2)(n1,n2))=maxFM1(m1),FM1(n1),FM2(m2),FM2(n2)=maxmax{FM1(m1),FM2(m2),maxFM1(n1),FM2(n2)=max(FM1FM2)(m1,m2),(FM1FM2)(n1,n2),

Therefore, G1|G2 = (M1|M2, N1|N2) is a SVNG.

Remark 4.

The rejection of two complete (SVNGs) G1 = (M1, N1) and G2 = (M2, N2) is a complete-SVNG.

Definition 11.

Let G1 = (M1, N1) and G2 = (M2, N2) be two (SVNGs). For any vertex (m1, m2) ∈ V1×V2 we have

(dT)G1G2(m1,m2)=(m1,m2)(n1,n2)E1×E2.(TN1TN2)((m1,m2)(n1,n2))=m1=n1,m2n2E2minTM1(m1),TM2(m2),TM2(n2)  +m2=n2,m1n1E1minTM1(m1),TM1(n1),TM2(m2)  +m1n1E1and m2n2E2minTM1(m1),TM1(n1),TM2(m2),TM2(n2),
(dI)G1G2(m1,m2)=(m1,m2)(n1,n2)E1×E2.(IN1IN2)((m1,m2)(n1,n2))=m1=n1,m2n2E2maxIM1(m1),IM2(m2),IM2(n2)  +m2=n2,m1n1E1maxIM1(m1),IM1(n1),IM2(m2)  +m1n1E1 and m2n2E2maxIM1(m1),IM1(n1),IM2(m2),IM2(n2),
(dF)G1G2(m1,m2)=(m1,m2)(n1,n2)E1×E2.(FN1FN2)((m1,m2)(n1,n2))=m1=n1,m2n2E2maxFM1(m1),FM2(m2),FM2(n2)+m2=n2,m1n1E1maxFM1(m1),FM1(n1),FM2(m2)+m1n1E1 and m2n2E2maxFM1(m1),FM1(n1),FM2(m2),FM2(n2).

Definition 12.

Let G1 = (M1, N1) and G2 = (M2, Y2) be two (SVNGs). ∀(m1, m2) ∈ V1×V2

(tdT)G1G2(m1,m2)=(m1,m2)(n1,n2)E1×E2.(TN1TN2)((m1,m2)(n1,n2))+(TM1TM2)(m1,m2)=m1=n1,m2n2E2minTM1(m1),TM2(m2),TM2(n2)  +m2=n2,m1n1E1minTM1(m1),TM1(n1),TM2(m2)  +m1n1.E1 and m2n2E2minTM1(m1),TM1(n1),TM2(m2),TM2(n2),
(tdI)G1G2(m1,m2)=(m1,m2)(n1,n2)E1×E2.(IN1IN2)((m1,m2)(n1,n2))+(IM1IM2)(m1,m2)=m1=n1,m2n2E2maxIM1(m1),IM2(m2),IM2(n2)  +m2=n2,m1n1E1maxIM1(m1),IM1(n1),IM2(m2)  +m1n1E1 and m2n2E2maxIM1(m1),IM1(n1),IM2(m2),IM2(n2),
(tdF)G1G2(m1,m2)=(m1,m2)(n1,n2)E1×E2.(FN1FN2)((m1,m2)(n1,n2))+(FM1FM2)(m1,m2)=m1=n1,m2n2E2maxFM1(m1),FM2(m2),FM2(n2)  +m2=n2,m1n1E1maxFM1(m1),FM1(n1),FM2(m2)
  +m1n1E1 and m2n2E2maxFM1(m1),FM1(n1),FM2(m2),FM2(n2).

Example 9.

In this example we find the degree and the total degree of vertex (d, a) in Example 8.

(dT)G1G2(d,a)=min{TM2(d),TM1(a),TM1(c)}+min{TM2(d),TM1(a),TM2(f),TM1(c)}+min{TM2(d),TM1(a),TM2(g),TM1(c)}=min{0.2,0.1,0.1}+min{0.2,0.1,0.4,0.1}+min{0.2,0.1,0.1,0.1}=0.1+0.1+0.1=0.3,
(dI)G1G2(d,a)=max{IM2(d),IM1(a),IM1(c)}+maxIM2(d),IM1(a),IM2(f),IM1(c)+maxIM2(d),IM1(a),IM2(g),IM1(c)=max{0.3,0.2,0.3}+max{0.3,0.2,0.3,0.2}+max{0.3,0.2,0.4,0.2}=0.3+0.3+0.4=1.0,
(dF)G1G2(d,a)=maxFM2(d),FM1(a),FM1(c)+maxFM2(d),FM1(a),FM2(f),FM1(c)+maxFM2(d),FM1(a),FM2(g),FM1(c)=max{0.4,0.3,0.4}+max{0.4,0.3,0.2,0.4}+max{0.4,0.3,0.5,0.4}=0.4+0.4+0.5=1.3.

Hence, dG1G2(a,c)=(0.3,1.0,1.3).

In addition, by definition of total vertex degree in rejection,

(tdT)G1G2(d,a)=minTM2(d),TM1(a),TM1(c)+minTM2(d),TM1(a),TM2(f),TM1(c)+minTM2(d),TM1(a),TM2(g),TM1(c)+min{TM2(d),TM1(a)}=min{0.2,0.1,0.1}+min{0.2,0.1,0.4,0.1}+min{0.2,0.1,0.1,0.1}+min{0.2,0.1}=0.1+0.1+0.1+0.1=0.4,
(tdI)G1G2(d,a)=maxIM2(d),IM1(a),IM1(c)+maxIM2(d),IM1(a),IM2(f),IM1(c)+maxIM2(d),IM1(a),IM2(g),IM1(c)+maxIM2(d),IM1(a)=max{0.3,0.2,0.3}+max{0.3,0.2,0.3,0.3}+max{0.3,0.2,0.4,0.3}+max{0.3,0.2}=0.3+0.3+0.4+0.3=1.3,
(tdF)G1G2(d,a)=maxFM2(d),FM1(a),FM1(c)+maxFM2(d),FM1(a),FM2(f),FM1(c)+maxFM2(d),FM1(a),FM2(g),FM1(c)+maxFM2(d),FM1(a)=max{0.4,0.3,0.4}+max{0.4,0.3,0.2,0.4}+max{0.4,0.3,0.5,0.4}+max{0.4,0.3}=0.4+0.4+0.5+0.4=1.7.

So, tdG1G2(a,c)=(0.4,1.3,1.7).

Similarly, we can find the degree and the total degree of all vertices in G1|G2.

Definition 13.

The symmetric difference G1G2 = (M1M2, N1N2) of two (SVNGs) G1 = (M1, N1) and G2 = (M2, N2) is defined as

  1. (TM1TM2)((m1,m2))=minTM1(m1),TM2(m2)(IM1IM2)((m1,m2))=maxIM1(m1),IM2(m2)(FM1FM2)((m1,m2))=maxFM1(m1),FM2(m2) ∀(m1, m2) ∈ (V1×V2),

  2. (TN1TN2)((m,m2)(m,n2))=minTM1(m),TN2(m2n2)(IN1IN2)((m,m2)(m,n2))=maxIM1(m),IN2(m2n2)(FN1FN2)((m,m2)(m,n2))=maxFM1(m),FN2(m2n2)m∈ V1and m2n2E2,

  3. (TN1TN2)((m1,z)(n1,z))=minTN1(m1n1),TM2(z)(IN1IN2)((m1,z)(n1,z))=maxIN1(m1n1),IM2(z)(FN1FN2)((m1,z)(n1,z))=maxFN1(m1n1),FM2(z)zV2 and m1n1E1,

  4. (TN1TN2)((m1, m2)(n1, n2)) = min{TM1(m1), TM1(n1),

    TN2(m2n2)} forall m1n1E1and m2n2E2

    or

    = min{TM2(m2), TM2(n2), TN1(m1n1)}

    forall m1n1E1and m2n2E2,

    (IN1IN2)((m1, m2)(n1, n2)) = max{IM1(m1), IM1(n1),

    IN2(m2n2)} forall m1n1E1and m2n2E2

    or

    = max{IM2(m2), IM2(n2), IN1(m1n1)}

    forall m1n1E1and m2n2E2,

    (FN1FN2)((m1,m2)(n1,n2))=maxFM1(m1),FM1(n1),FN2(m2n2)for all m1n1E1 and m2n2E2

    or

    =maxFM2(m2),FM2(n2),FN2(m1n1)for all m1n1E1 and m2n2E2.

Example 10.

Consider the (SVNGs) G1 and G2 as in Figures 13 and 14. We can see the symmetric difference of two (SVNGs) G1 and G2, that is G1G2 in Figure 15.

Figure 13

G1.

Figure 14

G2.

Figure 15

G1 ⊕ G2.

For vertex (a, f), we find the true membership value, indeterminacy, and the false membership value as follows:

(TM1TM2)((a,f))=minTM1(a),TM2(f)=min{0.2,0.4}=0.2,(IM1IM2)((a,f))=maxIM1(a),IM2(f)=max{0.3,0.2}=0.3,(FM1FM2)((a,f))=maxFM1(a),FM2(f)=max{0.4,0.1}=0.4,
for aV1 and fV2.

For edge (a, d) (a, e), we calculate the true membership value, indeterminacy, and the false membership value.

(TN1TN2)((a,d)(a,e))=minTM1(a),TN2(de)=min{0.2,0.2}=0.2,(IN1IN2)((a,d)(a,e))=maxIM1(a),IN2(de)=max{0.3,0.3}=0.3,(FN1FN2)((a,d)(a,e))=maxFM1(a),FN2(de)=max{0.4,0.1}=0.4.,
for aV1 and deE2.

Now, for edge (a, d)(b, d) we have

(TN1TN2)((a,d)(b,d))=minTN1(ab),TM2(d)=min{0.2,0.2}=0.2,(IN1IN2)((a,d)(b,d))=maxIN1(ab),IM2(d)=max{0.4,0.3}=0.4,(FN1FN2)((a,d)(b,d))=maxFN1(ab),FM2(d)=max{0.4,0.1}=0.4,
for abE1 and dV2.

Finally, for edge (a, c)(b, f) we can find the true membership value, indeterminacy, and the false membership value as follows:

(TN1TN2)((a,c)(b,f))=min{TM2(c),TM2(f).TN1(ab)=min{0.1,0.4,0.2}=0.1,(IN1IN2)((a,c)(b,f))=max{IM2(c),FM2(f),IN1(ab)=max{0.2,0.2,0.4}=0.4,(FN1FN2)((a,c)(b,f))=max{FM2(c),FM2(f),FN1(ab)=max{0.3,0.4,0.4}=0.4,
for abE1 and cfE2. In the same way, we can find the true membership value, indeterminacy, and the false membership value for all remaining vertices and edges.

Proposition 7.

The symmetric difference of two (SVNGs) G1and G2, is a SVNG.

Proof.

Let G1 = (M1, N1) and G2 = (M2, N2) be two (SVNGs) on crisp graphs G1 = (V1, E1) and G2 = (V2, E2), respectively and ((m1, m2)(n1, n2)) ∈ E1 ×E2. Then by Definition 3.21 we have

  1. If m1 = n1 = m

    (TN1TN2)((m,m2)(m,n2))=minTM1(m),TN2(m2n2)minTM1(m),minTM2(m2),TM2(n2)=minminTM1(m),TM2(m2),minTM1(m),TM2(n2)=min(TM1TM2)(m,m2),(TM1TM2)(m,n2),
    (IN1IN2)((m,m2)(m,n2))=maxIM1(m),IN2(m2n2)maxIM1(m),maxIM2(m2),IM2(n2)=maxmaxIM1(m),IM2(m2),maxIM1(m),IM2(n2)=max(IM1IM2)(m,m2),(IM1IM2)(m,n2),
    (FN1FN2)((m,m2)(m,n2))=maxFM1(m),FN2(m2n2)maxFM1(m),maxFM2(m2),FM2(n2)=maxmaxFM1(m),FM2(m2),maxFM1(m),FM2(n2)=max(FM1FM2)(m,m2),(FM1FM2)(m,n2).

  2. If m2 = n2 = z

    (TN1TN2)((m1,z)(n1,z))=minTN1(m1n1),TM2(z)minminTN1(m1n1),TM2(z)=minminTM1(m1),TM2(z),minTM1(n1),TM2(z)=min(TM1TM2)(m1,z),(TM1TM2)(n1,z),
    (IN1IN2)((m1,z)(n1,z))=maxIN1(m1n1),IM2(z)maxmax{IN1(m1n1),IM2(z)=maxmaxIM1(m1),IM2(z)},maxIM1(n1),IM2(z)=max(IM1IM2)(m1,z),(IM1IM2)(n1,z),
    (FN1FN2)((m1,z)(n1,z))=maxFN1(m1n1),FM2(z)maxmax{FN1(m1n1),TM2(z)=maxmaxFM1(m1),FM2(z),maxFM1(n1),FM2(z)=max(FM1FM2)(m1,z),(FM1FM2)(n1,z).

  3. If m1n1E1and m2n2E2

    (TN1TN2)((m1,m2)(n1,n2))=minTM1(m1),TM1(n1),TN2(m2n2)minTM1(m1),TM1(n1),minTM2(m2)TM2(n2)=minmin{TM1(m1),TM2(m2)},min{TM1(m1),TM2(n2)=min(TM1TM2)(m1,m2),(TM1TM2)(n1,n2),
    (IN1IN2)((m1,m2)(n1,n2))=maxIM1(m1),IM1(n1),IN2(m2n2)maxIM1(m1),IM1(n1),max{IM2(m2)IM2(n2)}=maxmax{IM1(m1),IM2(m2)},max{IM1(m1),IM2(n2)=max(IM1IM2)(m1,m2),(IM1IM2)(n1,n2),
    (FN1FN2)((m1,m2)(n1,n2))=maxFM1(m1),FM1(n1),FN2(m2n2)maxFM1(m1),FM1(n1),maxFM2(m2)FM2(n2)=maxmaxFM1(m1),FM2(m2),maxFM1(m1),FM2(n2)=max(FM1FM2)(m1,m2),(FM1FM2)(n1,n2).

  4. If m1n1E1and m2n2E2

    (TN1TN2)((m1,m2)(n1,n2))=minTM2(m2),TM2(n2),TN1(m1n1)minTM2(m2),TM2(n2),minTM1(m1)TM1(n1)=minminTM1(m1),TM2(m2),min{TM1(n1),TM2(n2)=min(TM1TM2)(m1,m2),(TM1TM2)(n1,n2),
    (IN1IN2)((m1,m2)(n1,n2))=maxIM2(m2),IM2(n2),IN1(m1n1)maxIM2(m2),IM2(n2),maxIM1(m1)IM1(n1)=maxmaxIM2(m2),IM1(m1),maxIM2(m2),IM1(n1)=max(IM1IM2)(m1,m2),(IM1IM2)(n1,n2),
    (FN1FN2)((m1,m2)(n1,n2))=maxFM2(m2),FM2(n2),FN1(m1n1)maxFM2(m2),FM2(n2),maxFM1(m1)FM1(n1)=maxmaxFM2(m2),FM1(m1),maxFM2(m2),FM1(n1)=max(FM1FM2)(m1,m2),(FM1FM2)(n1,n2).

    Hence, G1G2 is a SVNG.

Remark 5.

The symmetric difference of two connected-(SVNGs) G1 = (M1, N1) and G2 = (M2, N2) is connected. Because we include the case (m1, m2) ∈ E1 and (n1, n2) ∈ E2 in the definition of the symmetric difference of two (SVNGs).

Definition 14.

Let G1 = (M1, N1) and G2 = (M2, N2) be two (SVNGs). For any vertex (m1, m2) ∈ V1×V2 we have

(dT)G1G2(m1,m2)=(m1,m2)(n1,n2)E1×E2.(TN1TN2)((m1,m2)(n1,n2))=m1=n1,m2n2E2minTM1(m1),TN2(m2n2)+m1n1E1,m2=n2minTN1(m1n1,TM2(m2)+m1n1E1 and m2n2E2 minTM1(m1),TM1(n1),TN2(m2n2)+m1n1E1 and m2n2E2 minTN1(m1n1),TM1(m2),TM2(n2),
(dI)G1G2(m1,m2)=(m1,m2)(n1,n2)E1×E2.(IN1IN2)((m1,m2)(n1,n2))=m1=n1,m2n2E2minIM1(m1),IN2(m2n2)+m1n1E1,m2=n2minIN1(m1n1,IM2(m2)+m1n1E1 and m2n2E2 minIM1(m1),IM1(n1),IN2(m2n2)+m1n1E1 and m2n2E2 minIN1(m1n1),IM1(m2),IM2(n2),
(dF)G1G2(m1,m2)=(m1,m2)(n1,n2)E1×E2(FN1FN2)((m1,m2)(n1,n2))=m1=n1,m2n2E2maxFM1(m1),FN2(m2n2)+m1n1E1,m2=n2maxFN1(m1n1,FM2(m2)
+m1n1E1 and m2n2E2 maxFM1(m1),FM1(n1),FN2(m2n2)+m1n1E1 and m2n2kE2maxFN1(m1n1),FM2(m2),FM2(n2).

Theorem 8.

Let G1 = (M1, N1) and G2 = (M2, Y2) be two (SVNGs). If TM1TN2,IM1IN2,FM1FN2 and TM2TN1,IM2IN1,FM2FN1, then for every (m1, m2) ∈ V1 × V2 we have

(d)G1G2(m1,m2)=q(d)G1(m1)+s(d)G2(m2) where s=|V1|(d)G1(m1) and q=|V2|(d)G2(m2).

Proof.

(dT)G1G2(m1,m2)=(m1,m2)(n1,n2)E1×E2(TN1TN2)((m1,m2)(n1,n2))=m1=n1,m2n2E2min{TM1(m1),TN2(m2n2)}+m1n1E1,m2=n2min{TN1(m1n1),TM2(m2)}+m1n1E1 and m2n2E2min{TM1(m1),TM1(n1),TN2(m2n2)}+m1n1E1and m2n2E2minTN1(m1n1),TM2(m2),TM2(n2)=m2n2E2TN2(m2n2)+m1n1E1TN1(m1n1)+m1n1E1and m2n2E2TN2(m2n2)+m1n1E1 and m2n2E2TN1(m1n1)=q(dT)G1(m1)+s(dT)G2(m2),
(dI)G1G2(m1,m2)=(m1,m2)(n1,n2)E1×E2(IN1IN2)((m1,m2)(n1,n2))=m1=n1,m2n2E2maxIM1(m1),IN2(m2n2)+m1n1E1,m2=n2maxIN1(m1n1),IM2(m2)+m1n1E1and m2n2E2maxIM1(m1),IM1(n1),IN2(m2n2)+m1n1E1and m2n2E2maxIN1(m1n1),IM2(m2),IM2(n2)=m2n2E2IN2(m2n2)+m1n1E1IN1(m1n1)+m1n1E1and m2n2E2IN2(m2n2)}+m1n1E1 and m2n2E2IN1(m1n1)=q(dI)G1(m1)+s(dI)G2(m2),
(dF)G1G2(m1,m2)=(m1,m2)(n1,n2)E1×E2(FN1FN2)((m1,m2)(n1,n2))=m1=n1,m2n2E2maxFM1(m1),FN2(m2n2)+m1n1E1,m2=n2maxFN1(m1n1),FM2(m2)+m1n1E1and m2n2E2maxFM1(m1),FM1(n1),FN2(m2n2)+m1n1E1and m2n2E2maxFN1(m1n1),FM2(m2),FM2(n2)=m2n2E2FN2(m2n2)+m1n1E1FN1(m1n1)+m1n1E1and m2n2E2FN2(m2n2)}m1n1E1 and m2n2E2FN1(m1n1)=q(dF)G1(m1)+s(dF)G2(m2).

We conclude that (d)G1G2(m1,m2)=q(d)G1(m1)+s(d)G2(m2) where s=|V1|(d)G1(m1) and q=|V2|(d)G2(m2).

Example 11.

In Figure 16, TM1TN2,FM1FN2,TM2TN1, and FM2FN1. So, the total degree of vertex in symmetric difference is calculated by using the following formula:

(dT)G1G2(m1,m2)=q(dT)G1(m1)+s(dT)G2(m2),(dI)G1G2(m1,m2)=q(dI)G1(m1)+s(dI)G2(m2),(dF)G1G2(m1,m2)=q(dF)G1(m1)+s(dF)G2(m2).
(dT)G1G2(a,c)=1(0.2)+1(0.1)=0.3,(dI)G1G2(a,c)=1(0.4)+1(0.3)=0.7,(dF)G1G2(a,c)=1(0.4)+1(0.3)=0.7,(dT)G1G2(a,d)=1(0.2)+1(0.1+0.2)=0.5,(dI)G1G2(a,d)=1(0.4)+1(0.3+0.3)=1.0,(dF)G1G2(a,d)=1(0.4)+1(0.3+0.1)=0.8.
Figure 16

Symmetric difference.

Hence, (d)G1G2(a,c)=(0.3,0.7,0.7) and (d)G1G2(a,d)=(0.5,1.0,0.8). In the same way, we can show that (d)G1G2(b,c)=(d)G1G2(b,d)=(0.4,0.9,0.9). By direct calculations:

(dT)G1G2(a,c)=0.3,(dI)G1G2(a,c)=0.7,(dF)G1G2(a,c)=0.7,(dT)G1G2(a,d)=0.5,(dI)G1G2(a,d)=1.0,(dF)G1G2(a,d)=0.8,(dT)G1G2(b,c)=0.3,(dI)G1G2(b,c)=0.7,(dF)G1G2(b,c)=0.7,(dT)G1G2(b,d)=0.5,(dI)G1G2(b,d)=1.0,(dF)G1G2(b,d)=0.8.

It is obvious from the above calculations that the degrees of vertices calculated by using the formula of the above theorem and by direct method are the same.

Definition 15.

Let G1 = (M1, N1) and G2 = (M2, N2) be two (SVNGs). For any vertex (m1, m2) ∈ V1 × V2 we have

(tdT)G1G2(m1,m2)=(m1,m2)(n1,n2)E1×E2.(TN1TN2)((m1,m2)(n1,n2))+TM1TM2(m1,m2)=m1=n1,m2n2E2minTM1(m1),TN2(m2n2)+m1n1E1,m2=n2minTN1(m1n1,TM2(m2)+m1n1E1and m2n2E2minTM1(m1),TM1(n1),TN2(m2n2)+m1n1E1and m2n2E2minTN1(m1n1),TM2(m2),TM2(n2)+minTM1(m1),TM2(m2),
(tdI)G1G2(m1,m2)=(m1,m2)(n1,n2)E1×E2.(IN1IN2)((m1,m2)(n1,n2))+(IM1IM2(m1,m2)=m1=n1,m2n2E2maxIM1(m1),IN2(m2n2)+m1n1E1,m2=n2maxIN1(m1n1,IM2(m2)+m1n1E1and m2n2E2maxIM1(m1),IM1(n1),IN2(m2n2)+m1n1E1and m2n2E2maxIN1(m1n1),IM2(m2),IM2(n2)+maxIM1(m1),IM2(m2),
(tdF)G1G2(m1,m2)=(m1,m2)(n1,n2)E1×E2.(FN1FN2)((m1,m2)(n1,n2))+FM1FM2(m1,m2)=m1=n1,m2n2E2maxFM1(m1),FN2(m2n2)+m1n1E1,m2=n2maxFN1(m1n1,FM2(m2)+m1n1E1and m2n2E2maxFM1(m1),FM1(n1),FN2(m2n2)+m1n1E1and m2n2E2maxFN1(m1n1),FM2(m2),FM2(n2)+maxFM1(m1),FM2(m2).

Theorem 9.

Let G1 = (M1, N1) and G2 = (M2, Y2) be two (SVNGs).

  1. If TM1TN2 and TM2TN1, then ∀(m1, m2) ∈ V1 × V2:

    (tdT)G1G2(m1,m2)=q(tdT)G1(m1)+s(tdT)G2(m2)(q1)TG1(m1)maxTG1(m1),TG1(m1).

  2. If IM1IN2 and IM2IN1, then (m1,m2)V1×V2:

    (tdI)G1G2(m1,m2)=q(tdI)G1(m1)+s(tdI)G2(m2)(q1)IG1(m1)min{IG1(m1),IG1(m1)}.

  3. If FM1FN2 and FM2FN1, then (m1,m2)V1×V2:

    (tdF)G1G2(m1,m2)=q(tdF)G1(m1)+s(tdF)G2(m2)(q1)FG1(m1)min{FG1(m1),FG1(m1)}.

(m1,m2)V1×V2,s=|V1|(d)G1(m1) and q=|V2|(d)G2(m2).

Proof.

(m1, m2) ∈ V1×V2 we have

(tdT)G1G2(m1,m2)=(m1,m2)(n1,n2)E1×E2(TN1TN2)((m1,m2)(n1,n2))+(TM1TM2)(m1,m2)=m1=n1,m2n2E2minTM1(m1),TN2(m2n2)+m1n1E1,m2=n2minTN1(m1n1),TM2(m2)+m1n1E1 and m2n2E2minTM1(m1),TM1(n1),TN2(m2n2)+m1n1E1 and m2n2E2minTN1(m1n1),TM2(m2),TM2(n2)+maxTM1(m1),TM2(m2)=m2n2E2TN2(m2n2)+m1n1E1TN1(m1n1)+m1n1E1 and m2n2E2TN2(m2n2)+m1n1E1 and m2n2E2TN1(m1n1)+maxTM1(m1),TM2(m2)=m2n2E2TN2(m2n2)+m1n1E1TN1(m1n1)+m1n1E1 and m2n2E2TN2(m2n2)m1n1E1 and m2n2E2TN1(m1n1)+TM1(m1)+TM2(m2)maxTM1(m1),TM2(m2)=q(tdT)G1(m1)+s(tdT)G2(m2)(q1)TG1(m1)maxTG1(m1),TG1(m1),
(tdI)G1G2(m1,m2)=(m1,m2)(n1,n2)E1×E2.(IN1IN2)((m1,m2)(n1,n2))+(IM1IM2)(m1,m2)=m1=n1,m2n2E2maxIM1(m1),IN2(m2n2)+m1n1E1,m2=n2maxIN1(m1n1),IM2(m2)+m1n1E1 and m2n2E2 maxIM1(m1),IM1(n1),IN2(m2n2)+m1n1E1 and m2n2E2 maxIN1(m1n1),IM2(m2),IM2(n2)+minIM1(m1),IM2(m2)=m2n2E2IN2(m2n2)+m1n1E1IN1(m1n1)+m1n1E1 and m2n2E2IN2(m2n2)}+m1n1E1 and m2n2E2 IN1(m1n1)+minIM1(m1),IM2(m2)=m2n2E2IN2(m2n2)+m1n1E1IN1(m1n1)
+m1n1E1 and m2n2E2IN2(m2n2)+m1n1E1 and m2n2E2 IN1(m1n1)+IM1(m1)+IM2(m2)minIM1(m1),IM2(m2)=q(tdI)G1(m1)+s(tdI)G2(m2)(q1)IG1(m1)minIG1(m1),IG1(m1),
(tdF)G1G2(m1,m2)=(m1,m2)(n1,n2)E1×E2.(FN1FN2)((m1,m2)(n1,n2))+(FM1FM2)(m1,m2)=m1=n1,m2n2E2maxFM1(m1),FN2(m2n2)+m1n1E1,m2=n2maxFN1(m1n1),FM2(m2)+m1n1E1 and m2n2E2maxFM1(m1),FM1(n1),FN2(m2n2)+m1n1E1 and m2n2E2 maxFN1(m1n1),FM2(m2),FM2(n2)+minFM1(m1),FM2(m2)=m2n2E2FN2(m2n2)+m1n1E1FN1(m1n1)+m1n1E1 and m2n2E2 FN2(m2n2)+m1n1E1 and m2n2E2 FN1(m1n1)+minFM1(m1),FM2(m2)=m2n2E2FN2(m2n2)+m1n1E1FN1(m1n1)+m1n1E1 and m2n2E2 FN2(m2n2)+m1n1E1 and m2n2E2FN1(m1n1)+FM1(m1)+FM2(m2)minFM1(m1),FM2(m2)
=q(tdF)G1(m1)+s(tdF)G2(m2)(q1)FG1(m1)minFG1(m1),FG1(m1),
where s=|V1|(d)G1(m1) and q=|V2|(d)G2(m2).  

Example 12.

In this example, we calculate the total degree of vertices in Example 10.

(dT)G1G2(a,e)=q(dT)G1(a)+s(dT)G2(e),
where s=V1(d)G1(a) and q=|V2|(d)G2(e).
    s=|V1|(d)G1(a)=21=1.

Similarly,

    q=|V2|(d)G2(e)=42=2.
(tdT)G1G2(a,e)=q(tdT)G1(a)+s(tdT)G2(e)(s1)TG2(e)(q1)TG1(a)max{TG1(a),TG2(e)}=2(0.2+0.2)+1(0.3+0.3+0.2)(11)(0.3)(21)(0.2)max{0.2,0.3}=2(0.4)+0.80.20.3=1.1,(tdI)G1G2(a,e)=q(tdI)G1(a)+s(tdI)G2(e)(s1)IG2(e)(q1)IG1(a)min{IG1(a),IG2(e)}=2(0.3+0.4)+1(0.2+0.2+0.3)(11)(0.2)(21)(0.3)min{0.3,0.2}=2(0.7)+0.70.30.2=1.6,
(tdF)G1G2(a,e)=q(tdF)G1(a)+s(tdF)G2(e)(s1)FG2(e)(q1)FG1(a)min{FG1(a),FG2(e)}=2(0.4+0.4)+1(0.1+0.1+0.1)(11)(0.1)(21)(0.4)min{0.4,0.1}=2(0.8)+0.30.40.1=0.6,
and
(td)G1G2(a,e)=(1.1,1.6,0.6).

It is clear from the above calculations that total degrees of vertices calculated by using the formula of the above theorem and by direct method are same.

Definition 16.

The residue product G1G2=(M1M2,N1N2) of two (SVNGs) G1=(M1,N1) and G2=(M2,N2)  is defined as

  1. (TM1TM2)((m1,m2))=max{TM1(m1),TM2(m2)}(IM1IM2)((m1,m2))=min{IM1(m1),IM2(m2)}(FM1FM2)((m1,m2))=min{FM1(m1),FM2(m2)}

    (m1,m2)(V1×V2),

  2. (TN1TN2)((m1,m2)(n1,n2))=TN1(m1n1)(IN1IN2)((m1,m2)(n1,n2))=IN1(m1n1)(FN1FN2)((m1,m2)(n1,n2))=FN1(m1n1)

    m1n1E1,m2n2.

Example 13.

Consider the (SVNGs) G1 and G2 as in Figures 17 and 18. We can see the residue product of two (SVNGs) G1 and G2, that is G1G2 in Figure 19.

Figure 17

G1.

Figure 18

G2.

Figure 19

G1 ⊕ G2.

For vertex (b, e), we find the true membership value, indeterminacy, and the false membership value as follows:

(TM1TM2)((b,e))=max{TM1(b),TM2(e)}=max{0.2,0.1}=0.2,(IM1IM2)((b,e))=min{IM1(b),IM2(e)}=min{0.4,0.2}=0.2,(FM1FM2)((b,e))=min{FM1(b),FM2(e)}=min{0.4,0.4}=0.4,
for bV1 and eV2.

For edge (a, c) (b, d), we calculate the true membership value, indeterminacy, and the false membership value as follows:

(TN1TN2)((a,c)(b,d))=TN1(ab)=0.1,(IN1IN2)((a,c)(b,d))=FN1(ab)=0.5,(FN1FN2)((a,c)(b,d))=FN1(ab)=0.4,
for abE1 and cd.

Similarly, we can find the true membership value, indeterminacy, and the false membership value for all remaining vertices and edges.

Proposition 10.

The residue product of two (SVNGs) G1and G2, is a SVNG.

Proof.

Let G1 = (M1, N1) and G2 = (M2, N2) be two (SVNGs) on crisp graphs G1 = (V1, E1) and G2 = (V2, E2), respectively and ((m1, m2)(n1, n2)) ∈ E1 × E2. If m1n1E1and m2n2 then we have

(TN1TN2)((m1,m2)(n1,n2))=TN1(m1n1)min{TM1(m1),TM1(n1)}max{min{TM1(m1),TM1(n1)},  min{TM2(m2),TM2(n2)}=minmaxTM1(m1),TM1(n1),  max{TM2(m2),TM2(n2)}=min{(TM1TM2)(m1,m2),(TM1TM2)(n1,n2)},
(IN1IN2)((m1,m2)(n1,n2))=IN1(m1n1)max{IM1(m1),IM1(n1)}min{max{IM1(m1),IM1(n1)},  max{IM2(m2),IM2(n2)}=max{min{IM1(m1),IM1(n1)},  min{IM2(m2),IM2(n2)}=max{(IM1IM2)(m1,m2),(IM1IM2)(n1,n2)},
(FN1FN2)((m1,m2)(n1,n2))=FN1(m1n1)max{FM1(m1),FM1(n1)}min{max{FM1(m1),FM1(n1)},  max{FM2(m2),FM2(n2)}
=max{min{FM1(m1),FM1(n1)},  min{FM2(m2),FM2(n2)}=max{(FM1FM2)(m1,m2),(FM1FM2)(n1,n2)}.

Definition 17.

Let G1 = (M1, N1) and G2 = (M2, N2) be two (SVNGs). For any vertex (m1, m2) ∈ V1 × V2 we have

(dT)G1G2(m1,m2)=(m1,m2)(n1,n2)E1×E2.(TN1TN2)((m1,m2)(n1,n2))=m1n1E1,m2n2TN1(m1n1)=(dT)G1(m1),
(dI)G1G2(m1,m2)=(m1,m2)(n1,n2)E1×E2.(IN1IN2)((m1,m2)(n1,n2))=m1n1E1,m2n2IN1(m1n1)=(dI)G1(m1),
(dF)G1G2(m1,m2)=(m1,m2)(n1,n2)E1×E2.(FN1FN2)((m1,m2)(n1,n2))=m1n1E1,m2n2FN1(m1n1)=(dF)G1(m1).

Definition 18.

Let G1 = (M1, N1) and G2 = (M2, N2) be two (SVNGs). For any vertex(m1, m2) ∈ V1 × V2 we have

(tdT)G1G2(m1,m2)=(m1,m2)(n1,n2)E1×E2.(TN1TN2)((m1,m2)(n1,n2))+(TM1TM2)(m1,m2))
=m1n1E1,m2n2TN1(m1n1)+min{TM1(m1),TM2(m2)}=m1n1E1,m2n2TN1(m1n1)+TM1(m1)+TM2(m2)max{TM1(m1),TM2(m2)}=(tdT)G1(m1)+TM2(m2)max{TM1(m1),TM2(m2)},
(tdI)G1G2(m1,m2)=(m1,m2)(n1,n2)E1×E2.(IN1IN2)((m1,m2)(n1,n2))+(IM1IM2(m1,m2))=m1n1E1,m2n2IN1(m1n1)+max{IM1(m1),IM2(m2)}=m1n1E1,m2n2IN1(m1n1)+IM1(m1)+IM2(m2)min{IM1(m1),IM2(m2)}=(tdI)G1(m1)+IM2(m2)min{IM1(m1),IM2(m2)},
(tdF)G1G2(m1,m2)=(m1,m2)(n1,n2)E1×E2.(FN1FN2)((m1,m2)(n1,n2))+(FM1FM2(m1,m2))=m1n1E1,m2n2FN1(m1n1)+maxFM1(m1),FM2(m2)=m1n1E1,m2n2FN1(m1n1)+FM1(m1)+FM2(m2)min{FM1(m1),FM2(m2)}=(tdF)G1(m1)+FM2(m2)minFM1(m1),FM2(m2).

Example 14.

In this example we find the degree and the total degree of vertex (b, e) in Example 13.

(dT)G1G2(b,e)=(dT)G1(b)=0.1,
(dI)G1G2(b,e)=(dI)G1(b)=0.5,
(dF)G1G2(b,e)=(dF)G1(b)=0.4.

R1 b1 b2 b3 b4 b5
b1 <0.5, 0.5, 0.5> <0.2, 0.8, 0.1> <0.1, 0.6, 0.2> <0.2, 0.3, 0.6> <0.1, 0.2, 0.4>
b2 <0.1, 0.2, 0.2> <0.5, 0.5, 0.5> <0.2, 0.4, 0.7> <0.1, 0.4, 0.2> <0.9, 0.3, 0.4>
b3 <0.1, 0.4, 0.2> <0.7, 0.6, 0.2> <0.5, 0.5, 0.5> <0.6, 0.3, 0.2> <0.4, 0.2, 0.6>
b4 <0.6, 0.7, 0.1> <0.2, 0.6, 0.1> <0.2, 0.7, 0.6> <0.5; 0.5; 0.5> <0.3; 0.2; 0.7>
b5 <0.4, 0.8, 0.1> <0.4, 0.7, 0.9> <0.6, 0.8, 0.4> <0.7, 0.8, 0.3> <0.5; 0.5; 0.5>
Table 1

SVNPR of the exporter from Pakistan.

R2 b1 b2 b3 b4 b5
b1 <0.5, 0.5, 0.5> <0.4, 0.6, 0.3> <0.9, 0.4, 0.3> <0.2, 0.1, 0.6> <0.8, 0.3, 0.4>
b2 <0.3, 0.4, 0.4> <0.5, 0.5, 0.5> <0.4, 0.8, 0.2> <0.2, 0.1, 0.8> <0.6, 0.3, 0.4>
b3 <0.3, 0.6, 0.9> <0., 20.2, 0.4> <0.5, 0.5, 0.5> <0.4, 0.2, 0.6> <0.3, 0.2, 0.7>
b4 <0.6, 0.9, 0.2> <0.8, 0.9, 0.2> <0.6, 0.8, 0.4> <0.5, 0.5, 0.5> <0.2, 0.1, 0.6>
b5 <0.4, 0.7, 0.8> <0.4, 0.7, 0.6> <0.7, 0.8, 0.3> <0.6, 0.9, 0.2> <0.5, 0.5, 0.5>
Table 2

SVNPR of the exporter from India.

Therefore,

(d)G1G2(b,e)=(0,1,0,5,0,7,4).

Also, total degree of vertex (a, e) is given by

(tdT)G1G2(a,e)=(tdT)G1(a)+TM2(e)max{TM1(a),TM2(e)}=(0.2+0.1)+0.1max(0.2,0.1)=0.2,
(tdI)G1G2(a,e)=(tdI)G1(a)+IM2(e)min{IM1(a),IM2(e)}=(0.4+0.5)+0.2min(0.4,0.2)=0.9,
(tdF)G1G2(a,e)=(tdF)G1(a)+FM2(e)min{FM1(a),FM2(e)}=(0.4+0.4)+0.4min(0.4,0.4)=0.8.

Hence,

(td)G1G2(a,e)=(0.2,0.9,0.8).

Similarly, the degree and the total degree of all vertices can be defined in G1G2.

R3 b1 b2 b3 b4 b5
b1 <0.5, 0.5, 0.5> <0.6, 0.4, 0.3> <0.5, 0.3, 0.2> <0.4, 0.3, 0.9> <0.2, 0.1, 0.6>
b2 <0.3, 0.6, 0.6> <0.5, 0.5, 0.5> <0.4, 0.3, 0.2> <0.5, 0.1, 0.6> <0.2, 0.3, 0.1>
b3 <0.2, 0.7, 0.5> <0.2, 0.7, 0.4> <0.5, 0.5, 0.5> <0.4, 0.3, 0.9> <0.2, 0.6, 0.1>
b4 <0.9, 0.7, 0.4> <0.6, 0.9, 0.5> <0.9, 0.7, 0.4> <0.5, 0.5, 0.5> <0.4, 0.3, 0.6>
b5 <0.6, 0.9, 0.2> <0.1, 0.7, 0.2> <0.1, 0.4, 0.2> <0.6, 0.7, 0.4> <0.5, 0.5, 0.5>
Table 3

SVNPR of the exporter from America.

R b1 b2 b3 b4 b5
b1 <0.500, 0.5000, 0.5000> <0.4231, 0.5769, 0.2080> <0.6443, 0.4160, 0.2289> <0.2732, 0.2080, 0.6868> <0.4759, 0.1817, 0.4579>
b2 <0.2388, 0.3634, 0.3634> <0.5000, 0.5000, 0.5000> <0.3396, 0.4579, 0.3037> <0.2886, 0.1587, 0.4579> <0.6825, 0.3000, 0.2520>
b3 <0.2042, 0.5518, 0.4481> <0.4231, 0.4380, 0.3175> <0.5000, 0.5000, 0.5000> <0.4759, 0.2621, 0.4762> <0.3048, 0.2885, 0.3476>
b4 <0.7480, 0.7612, 0.2000> <0.6000, 0.7862, 0.2154> <0.6825, 0.7319, 0.4579> <0.5000, 0.5000, 0.5000> <0.3048, 0.1817, 0.6316>
b5 <0.4759, 0.7958, 0.2520> <0.3132, 0.7000, 0.4762> <0.5238, 0.6350, 0.2885> <0.6366, 0.7958, 0.2885> <0.5000, 0.5000, 0.5000>
Table 4

Collective SVNPR of all above individuals SVNPRs.

4. APPLICATION OF SVNG IN GROUP DECISION-MAKING

Definition 19.

Let [2] Q={q1,q2,,qn} be the set on which single-valued neutrosophic preference relation (SVNPR) is defined. It can be denoted by a matrix of R = (mst)n×n where mst = < qsqt, T(qsqt), I(qsqt), F(qsqt) > for all s and t varies from 1 to n.

4.1. Food and Agriculture Organization of United Nation Select a Most Suitable Company

FAO is attempting to help in the disposal of yearning, food instability, and creation strength the executives. Objectives can be accomplished when this association chooses the most reasonable organization for formers and works together with it which can assist Former with developing more food, offer types of assistance, and suitable item. There are five organizations of Syngenta b1, Bayers b2, Investment organization Institute (ICI) b3, Agria Corporation Company (ACC) b4, and Fazal Mahmood Company (FMC) b5. Three exporters from various nations are welcome to partake in the choice examination. One exporter is from Pakistan, the second is from India, and the third is from America. These exporters use SVNPRs Ri=(qxy(i))5×5 SVNDGs Di comparing to SVNPRs Ri(i = 1, 2, 3) are given in Table 13.

By using the aggregation operator to find all SVNPRs Ri=(qxyi)5×5, where i=1,2,3 into total SVNPR R = (qst)5 × 5 which is shown in Table 4. For SVNPR, we use operator SVNWA [6]. SVNWA (qst(1),qst(2),,qst(k))=<1i=1k(1Tst(i))1k,<i=1k(Ist(i))1k,i=1s(Fst(i))1k>.

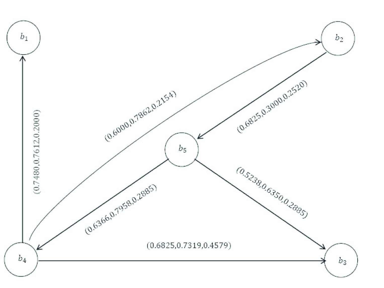
Data is converted in digraphs which shown in Figures 2022. We can draw directed network corresponding to a collective SVNPR above, which is already shown in Figure 23. Under some conditions, Txy > 0.5, where x and y ranges from 1 to 5. Likewise, we have a partial diagram of all fused SVNPR which shown in Figure 24.

Figure 20

Single-valued neutrosophic diagraph D1.

Figure 21

Single-valued neutrosophic diagraph D2.

Figure 22

Single-valued neutrosophic diagraph D3.

Figure 23

Directed network of all fused SVNPR.

Figure 24

Partial directed network of all fused SVNPR.

We will find out the degrees which are denoted by outdoutd (bx) with x = 1,2,3,4,5 of the whole criteria in a partial directed network as follows:

  • outd(b1) = (0.0000, 0.0000, 0.0000)

  • outd(b2) = (0.6825, 0.3000, 0.2520)

  • outd(b3) = (0.0000, 0.0000, 0.0000)

  • outd(b4) = (2.0305, 2.2793, 0.6733)

  • outd(b5) = (1.1604, 1.4308, 0.5770) according to the membership degree rule of outd(bx), x = 1, 2, 3, 4, 5, a ranking factors which is given below is obtained

b4b5b2b1~b3. So the ranking of b5 is higher and serves as the best choice ACC b4. To discuss the application, we give an algorithm as follows:

5. CONCLUSION

The adaptability and equivalence of neutrosophic models are higher than fluffy models and intuitionistic fluffy models. A SVNG is broadly utilized in clinical sciences, financial matters, and logical designing. At the point when faltering happens in a genuine issue then the SVNG has a fundamental part to investigate the vulnerability since chart and the fluffy diagram don't think about the vulnerability among the relationship of the articles. We have examined the new properties on a SVNG known as the buildup item, maximal item, symmetric distinction, and dismissal of a chart. We likewise examined the thought with guides to discover the degree and absolute level of vertices of some specific charts. A few hypotheses of these diagrams were recently settled by utilizing the idea of degree and complete level of a vertex of a chart. Additionally, the hypotheses which were identified with these properties were demonstrated. Additionally, the fascinating and helpful use of a SVNG was examined which was a choice of reasonable organization by FAO. At last, a calculation which is the strategy of our application was introduced. Next, our motivation in future work is to introduce this idea on (1) complex bipolar-SVNG, (2) complex bipolar fuzzy graph, and (3) complex interval-valued fuzzy graph with their connected applications.

CONFLICTS OF INTEREST

The authors declare of no conflicts of interest.

AUTHORS' CONTRIBUTIONS

All authors have equal contribution.

ACKNOWLEDGMENTS

This work is supported by the Social Sciences Planning Projects of Zhejiang (21QNYC11ZD).

REFERENCES

8.A. Devi, K.A. Bibi, and H. Rashmanlou, New concepts in intuitionistic fuzzy labeling graphs, Int. J. Adv. Intell. Paradig.. in press
9.R. Diestel, Graph Theory, third, Springer-Verlag, New York, NY, USA, 2005.
11.A.N. Gani and A.B. Ahamed, Order and size in fuzzy graphs, Bull. Pure Appl. Sci., Vol. 22, 2003, pp. 145-148.
12.A. Hassan and M.A. Malik, The classes of bipolar single-valued neutrosophic graphs, TWMS J. Appl. Eng. Math., 2016.
13.K.K. Krishna, H. Rashmanlou, S. Firouzian, and M. Noori, Some applications Of vague sets, Int. J. Adv. Intell. Paradig.. in press
14.K.K. Krishna, S. Lavanya, H. Rashmanlou, and A.A. Talebi, New concepts of product vague graphs with applications, Int. J. Adv. Intell. Paradig.. in press
15.S. Mathew and M.S. Sunitha, Fuzzy Graphs, Basic Concepts and Applications, Lap Lambert Academic Publishing, 2012.
18.M.A. Malik, H. Rashmanlou, M. Shoaib, R.A. Borzooei, M. Taheri, and B. Said, A study on bipolar single-valued neutrosophic graphs with application, Neutrosophic Sets Syst., Vol. 32, 2020, pp. 221-268.
19.R. Parvathi and M.G. Karunambigai, Intuitionistic fuzzy graphs, in Computational Intelligence, International Conference in Germany (Germany), 2020, pp. 18-20.
20.H. Rashmanlou and M. Pal, Some properties of highly irregular interval-valued fuzzy graphs, World Appl. Sci. J., Vol. 27, 2013, pp. 1756-1773.
21.H. Rashmanlou and M. Pal, Balanced interval-valued fuzzy graph, J. Phys. Sci., Vol. 17, 2013, pp. 43-57.
22.H. Rashmanlou and M. Pal, Antipodal interval-valued fuzzy graphs, Int. J. Appl. Fuzzy Sets Artif. Intell., Vol. 3, 2013, pp. 107-130.
23.H. Rashmanlou and Y.B. Jun, Complete interval-valued fuzzy graphs, Ann. Fuzzy Math. Inform., Vol. 6, 2013, pp. 677-687.
27.F. Smarandache and A. Rosenfeld, Fuzzy graphs, L.A. Zadeh, K.S. Fu, and M. Shimura (editors), Fuzzy Sets and their Application, Academic Press, New York, NY, USA, 1975, pp. 77-95.
29.F. Smarandache, Refined literal indeterminacy and the multiplication law of sub indeterminacy, Neutrosophic Set Syst., Vol. 9, 2015, pp. 58-63.
31.S. Shao, S. Kosari, H. Rashmanlou, and M. Shoaib, New concepts in intuitionistic fuzzy graph with application in water supplier systems, Mathematics, Vol. 8, 2020, pp. 1241.
35.Z.M. Mu, S.Z. Zeng, and P.Y. Wang, Novel approach to multi-attribute group decision-making based on interval-valued Pythagorean fuzzy power Maclaurin symmetric mean operator, Comput. Ind. Eng., Vol. 155, 2021, pp. 107049.
Journal
International Journal of Computational Intelligence Systems
Volume-Issue
14 - 1
Pages
1516 - 1540
Publication Date
2021/04/26
ISSN (Online)
1875-6883
ISSN (Print)
1875-6891
DOI
10.2991/ijcis.d.210413.001How to use a DOI?
Copyright
© 2021 The Authors. Published by Atlantis Press B.V.
Open Access
This is an open access article distributed under the CC BY-NC 4.0 license (http://creativecommons.org/licenses/by-nc/4.0/).

Cite this article

TY  - JOUR
AU  - Shouzhen Zeng
AU  - Muhammad Shoaib
AU  - Shahbaz Ali
AU  - Florentin Smarandache
AU  - Hossein Rashmanlou
AU  - Farshid Mofidnakhaei
PY  - 2021
DA  - 2021/04/26
TI  - Certain Properties of Single-Valued Neutrosophic Graph With Application in Food and Agriculture Organization
JO  - International Journal of Computational Intelligence Systems
SP  - 1516
EP  - 1540
VL  - 14
IS  - 1
SN  - 1875-6883
UR  - https://doi.org/10.2991/ijcis.d.210413.001
DO  - 10.2991/ijcis.d.210413.001
ID  - Zeng2021
ER  -