Journal of Statistical Theory and Applications

Volume 20, Issue 2, June 2021, Pages 380 - 394

Estimation of Parameters of the GIE Distribution Under Progressive Type-I Censoring

Authors
Mahmoud R. Mahmoud1, Hiba Z. Muhammed1, Ahmed R. El-Saeed2, *, ORCID, Ashraf D. Abdellatif3
1Department of Mathematical Statistics, Faculty of Graduate Studies for Statistical Research, Cairo University, Giza, Egypt
2Department of Basic Sciences, Obour High Institute for Management & Informatics, Al-Obour City, Egypt
3Department of Technological Management and Information, Higher Technological Institute, 10th of Ramadan City, Egypt
*Corresponding author. Email: ahmedramces@oi.edu.eg
Corresponding Author
Ahmed R. El-Saeed
Received 2 June 2020, Accepted 28 April 2021, Available Online 19 May 2021.
DOI
10.2991/jsta.d.210510.001How to use a DOI?
Keywords
Generalized inverted exponential distribution; Progressive Type-I censoring scheme; Maximum likelihood estimation; Bayesian estimation; Markov chain Monte Carlo; Metropolis–Hasting algorithm
Abstract

In this paper, we consider generalized inverted exponential distribution which is capable of modeling various shapes of failure rates and aging processes. Based on progressive Type-I censored data, we consider the problem of estimation of parameters under classical and Bayesian approaches. In this regard, we obtain maximum likelihood estimates and Bayes estimates under squared error loss function. We also compute a 95% asymptotic confidence interval, bootstrap confidence intervals and highest posterior density (HPD) credible interval estimates. Finally, we analyze a real data set and conduct a Monte Carlo simulation study to compare the performance of the various proposed estimators.

Copyright
© 2021 The Authors. Published by Atlantis Press B.V.
Open Access
This is an open access article distributed under the CC BY-NC 4.0 license (http://creativecommons.org/licenses/by-nc/4.0/).

1. INTRODUCTION

Inverted distributions have been introduced to overcome some disadvantages of many widely used distributions in reliability and survival analysis. These disadvantages include constant hazard (failure) rates of an exponential distribution and nonclosed form of some distribution functions such as gamma distribution. The inverted exponential (IE) distribution has been studied and used to overcome the restriction of the constant hazard rate. Lin et al. [1] studied the properties of the IE distribution such as reliability function, hazard rate, and estimation of the parameters by using maximum likelihood method. While, Dey [2] studied the IE distribution from the Bayesian viewpoint depended on squared error and LINEX loss functions. The generalized inverted exponential (GIE) distribution has been proposed by Abouammoh and Alshingiti [3]. This lifetime distribution can be considered as another useful two-parameter generalization of the IE distribution.

The probability density function (pdf) and cumulative distribution function (cdf) of the GIE distribution are respectively given by

f(x;α,λ)=αλx2exp(λx)[1exp(λx)]α1,  x>0,λ,α>0(1)
and
F(x;α,λ)=1[1exp(λx)]α,(2)
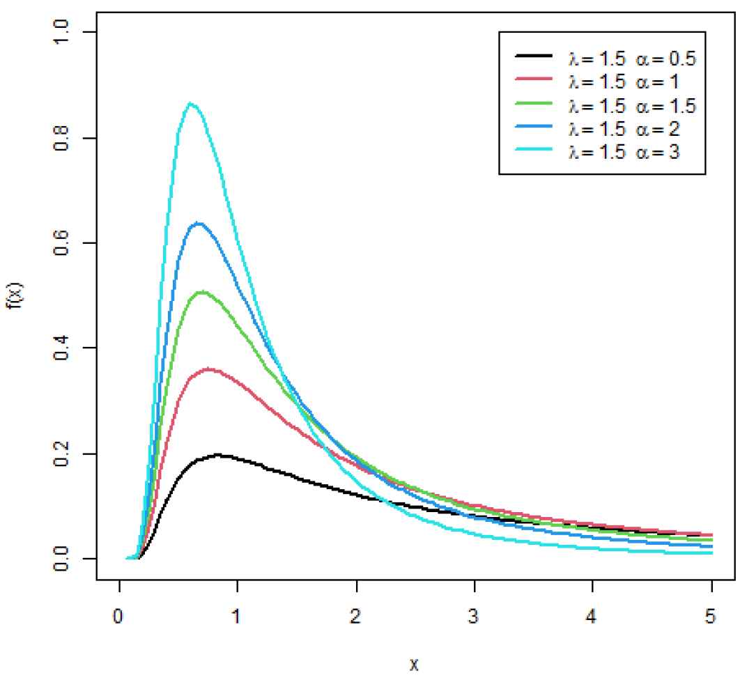
where α and λ are the shape and scale parameters, respectively. If α = 1 then GIE distribution reduces to IE distribution. Figure 1 illustrated the behavior of the GIE distribution at λ = 1 and for some various values of α.

Figure 1

Density function of GIE distribution for some values of α.

The hazard rate function of GIE distribution can be obtained from

h(x)=αλx2(exp(λx)1)
and its shape is illustrated in Figure 2 at λ = 1 and for some various values of α.

Abouammoh and Alshingiti [3] studied some characteristics and properties of GIE distribution in details. The hazard (failure) rate function of GIE distribution can be increasing in the beginning of the ageing and decreasing in the end of the ageing but never constant relying on the shape parameter. The GIE distribution has a right skewed density function and unimodal. Also, they investigated that the GIE distribution can provide a better fit than Weibull, generalized exponential, gamma, and IE distributions. The recent contributions of the GIE distribution are the studies made by Krishna and Kumar [4], Dey and Dey [5,6], Dey and Pradhan [7], Dey et al. [8], Singh et al. [9], Singh et al. [10], and Dube et al. [11].

Figure 2

Hazard rate function of GIE distribution for some values of α.

In practical life-testing experiment, censored data arise when the experiments including the lifetimes of test units have to be terminated before collecting complete observation. The censoring technique is common and unavoidable in practice for many reasons such as time constraint and cost reduction. Various kinds of censoring have been discussed in the literature, with the most common censoring schemes being Type-I censoring and Type-II censoring. Recently, a generalized form of censoring named progressive censoring schemes has gained significant attention in the literature because of its effective utilization of the available resources in comparison with traditional censoring designs. One of these progressive censoring schemes is called progressive Type-I. This scheme occurs when a prefixed number items are removed through the experiment from the survived items at the predetermined time of censoring. It provides both the practical feature of knowing the termination time and the larger flexibility to the experimenter in the phase of design by allowing eliminating the test units at nonterminal time points. However, most of the inferential work carried out in the literature of progressive censoring have mainly focused on Type-II rather than Type-I situation. This is because progressive Type-I poses some difficulties in developing exact inference as well as in studying the theoretical properties of ordered failure times arising from such a censoring scheme while progressive Type-II PC possesses more tractable mathematical properties (Balakrishnan et al. [12]).

Suppose n units are placed on a life-testing experiment. Further, suppose X1, X2, …, Xn denote the lifetimes of these n units taken from a population with cdf F (x; θ) and pdf f(x; θ), where θ is a vector of unknown parameters of the distribution. Let x(1) < x(2) < … < x(n) denote the corresponding ordered lifetimes observed from the life test. Progressive Type-I censoring is observed when Ri items are removed from the survived items at the predetermined time of censoring Tqi corresponding to the qith quantiles, i = 1, 2, …, m, where m is the number of stages in the test, Tqi > Tqi−1 and n=r+i=1mRi. The values Tqi are to be predetermined by

  1. Based on the prior knowledge and experience of the experimenter about the items on test (Balasooriya and Low [13]), or

  2. The quantiles of lifetimes distribution, qith, which can be determined from the following relation

    P(XTqi)=qiTqi=F1(qi)  i=1,2,,m

    F−1(.) is the inverse function from the cdf of the given distribution.

In these situations Ri; Tqi and n are fixed and predetermined while li is the number of the survivor items at time Tqi and r=i=1mli are random variables. The likelihood function is given by

L(θ)i=1rf(x(i);θ)j=1m(1F(T(qj);θ))Rj(3)
where x(i) is the observed lifetime of the ith order statistic (Cohen [14]). Figure 3 describe this scheme of censoring (Balakrishnan and Cramer [15]).

One can observe that complete samples and also Type-I censoring scheme can be considered as special cases of this scheme of censoring.

Figure 3

Progressive Type-I censoring scheme.

Krishna and Kumar [4] studied the GIE distribution under progressive Type-II censoring. They obtained the maximum likelihood estimator and associated asymptotic confidence intervals for the unknown parameters, and also discussed reliability characteristics and other distribution properties. Recently, Dey and Dey [6] discussed Bayes estimates and the associated highest posterior density interval estimates. They have also proved the uniqueness and existence of the maximum likelihood estimators. One may further mention to Singh et al. [16] for random removal case.

This article's goal is to investigate methods of estimation, maximum likelihood estimators (MLE), and Bayes estimators, under progressive Type-I censoring scheme. Supposing that the lifetime of the test units are independently GIE distributed, we obtained the MLEs of the unknown parameters of GIE(λ,α) distribution in Section 2. By assuming gamma prior distributions and squared error loss function, we obtained Bayes estimates using Metropolis–Hasting algorithm and the associated highest posterior density interval estimates in Section 3. Finally, a real data set is analyzed for illustrative purposes and also Monte Carlo simulations are carried out to explore the performance of the introduced estimators and comments are obtained depended on this study in Section 4.

2. MAXIMUM LIKELIHOOD ESTIMATION

In this section, we obtain MLEs for the unknown parameters of the GIE distribution based on progressive Type-I censored data. The implementation of progressive Type-I censoring scheme can be implement as follows:

  • Suppose that a random sample of n units whose lifetimes follows GIE(λ,α) distribution is put on a life test experiment.

  • Prefix m censoring time points Tq1, …, Tqm, at which fixed number R1, …, …, Rm−1 of surviving items are randomly removed from the test. The censoring times Tqi are selected corresponding to P (X ≤ Tqi) = qi, where X follows GIE(λ, α) distribution.

  • The life test is terminating at a pre-specified time Tqm.

Therefore, we can obtain the progressive Type-I censored samples x = (x(1), x(2), …, x(r)) that represent the observed lifetimes of the n units under this scheme of censoring. Then the associated likelihood function of λ and α given the observed data x can be written as

(λ,α)(αλ)ri=1r(exp(λxi)xi2[1exp(λxi)]α1)j=1m([1exp(λTj)]α)Rj.(4)

Taking logarithm of (λ, α) to obtain log-likelihood ln as

lnrlnα+rlnλ+i=1r(λxilnx(i)2+(α1)ln[1exp(λxi)])       +αj=1m(Rjln[1exp(λTj)]).

First partial derivatives of Log-likelihood function ln with respect to λ and α are

lnλ=rλ+i=1r(1xi+(α1)(exp(λxi))(1xi)1exp(λxi))+αj=1m(Rj(exp(λTj))(1Tj)1exp(λTj))=rλ+i=1r(1xi+α1xi[exp(λxi)1])+αj=1mRjTj[exp(λTj)1].=rλ+i=1rαexp(λxi)xi[exp(λxi)1]+αj=1mRjTj[exp(λTj)1]lnα=rα+i=1r(ln[1exp(λxi)])+j=1m(Rjln[1exp(λTj)]).

Equating lnλλ=λ^ and lnαα=α^ to zero as follows:

rλ^+i=1rα^exp(λ^xi)xi[exp(λ^xi)1]+α^j=1mRjTj[exp(λ^Tj)1]=0,rα^+i=1rln[1exp(λ^xi)]+j=1mRjln[1exp(λ^Tj)]=0.     

The numerical solution of the above two equations for λ^ and α^ are the MLEs of λ and α respectively.

Now, one can obtain the asymptotic variance-covariance matrix of the MLEs of λ and α by inverting the negative for the expected values of second order derivatives of the log-likelihood function. That is

I(λ,α)=[E(2lnλ2)E(2lnλα)E(2lnαλ)E(2lnα2)],
where elements of the second order derivatives of the log-likelihood function are given as
2lnλ2=rλ2(α1)i=1rexp(λxi)xi2[exp(λxi)1]2αj=1mRjexp(λTj)Tj2[exp(λTj)1]2,2lnα2=rα2,2lnλα=i=1r1xi[exp(λxi)1]+j=1mRjTj[exp(λTj)1].

The approximate variance covariance matrix may be obtained by replacing expected values by their MLEs, namely; observed Fisher information matrix (Cohen, A.C. [17]). Now the approximate sample information matrix will be

I(λ^,α^)=[2lnλ22lnλα2lnαλ2lnα2],(5)
and hence the approximate variance covariance matrix of λ^ and α^ will be
[σ11σ12σ21σ22]=[2lnλ22lnλα2lnαλ2lnα2]λ=λ^,α=α^1(6)

2.1. Asymptotic Confidence Interval

In this sub-section, we derive the confidence intervals of the unknown parameters λ and α based on the asymptotic distribution of the MLE of the parameters. Based on the asymptotic distribution of the MLE of the parameters, it is known that

(λ^,α^)(λ,α)N2(0,I1(λ^,α^)),
where N2(·) is bivariate normal distribution and I(·) is the Fisher information matrix which defined in Eq. (5). Under particular regularity conditions, the two-sided 100(1 − γ)%, 0 < γ < 1, asymptotic confidence intervals for the vector of unknown parameters λ and α can be obtained as
λ^±Zγ2σ11,α^±Zγ2σ22,
where σ11 and σ22 are the asymptotic variances of the MLEs of λ and α, respectively, here Zγ2 is the upper γ2th percentile of the standard normal distribution.

2.2. Bootstrap Confidence Intervals

In this subsection, we propose to use the two confidence intervals of the unknown parameters λ and α in presence of progressive Type-I censoring scheme based on the parametric bootstrap methods; (i) percentile bootstrap method (Boot-p CI), (ii) bootstrap-t method (Boot-t CI). There is the steps for computing the two bootstrap confidence intervals.

  1. Boot-p CI

    1. Generating data from GIE distribution with initial parameters λ and α and applying the progressive Type-I censoring scheme with given vector of time censoring Tqm and a vector of fixed removed items R.

    2. Compute the MLEs of λ and α using the progressive Type-I censored data which generated in step 1.

    3. Generate a bootstrap sample using λ^ and α^ and hence applying the supposed progressive Type-I censoring scheme to obtain the bootstrap estimate of λ and α say λ^b and α^b using the bootstrap sample.

    4. Repeat step (3) B times to have {(λ^b(1),α^b(1)),,(λ^b(B),α^b(B))}.

    5. Arrange {(λ^b(1),α^b(1)),,(λ^b(B),α^b(B))} in ascending order as

      {(λ^b[1],α^b[1]),,(λ^b[B],α^b[B])}.

    6. The two-sided 100(1 − γ)% Boot-p CI for the unknown parameters λ and α are given by

      {λ^b[Bγ/2],λ^b[B(1γ/2)]}  and  {α^b[Bγ/2],α^b[B(1γ/2)]}.

  2. Boot-t CI

    1. Same as the steps (1-3) in Boot-p CI.

    2. Compute the t-statistic for λ and α as follows

      tλ=λ^bλ^Var(λ^b)  and  tα=α^bα^Var(α^b),
      where Var(λ^b) and Var(α^b) are the asymptotic variances of λ^b and α^b, respectively, and it can be obtained using the Fisher information matrix.

    3. Repeat step (1-2) B times to have {(tλb(1),tαb(1)),,(tλb(B),tαb(B))}

    4. Arrange {(tλb(1),tαb(1)),,(tλb(B),tαb(B))} in ascending order as

      {(tλb[1],tαb[1]),,(tλb[B],tαb[B])}.

    5. The two-sided 100(1 − γ)% Boot-t CI for the unknown parameters λ and α, respectively, are given by

      λ^b+tλ[Bγ/2]Var(λ^b)  and  λ^b+tλ[B(1γ/2)]Var(λ^b)
      and
      α^b+tα[Bγ/2]Var(α^b)  and  α^b+tα[B(1γ/2)]Var(α^b).

3. BAYESIAN ESTIMATION

In this section, we discuss the Bayesian estimation of the unknown parameters of the GIE distribution under progressive Type-I censoring scheme. The squared error loss function will be considered. One can suggest using independent gamma priors for both parameters of the GIE distribution λ and α having pdfs

π1(λ)λa11exp(b1λ),λ>0,a1>0,b1>0,π2(α)αa21exp(b2α),α>0,a2>0,b2>0,
where the hyper-parameters a1, b1, a2, b2 are selected to reflect the prior knowledge about the unknown parameters. The joint prior for λ and α can be given as
π(λ,α)=π1(λ)π2(α),π(λ,α)λa11αa21exp(b1λb2α).

Hyper-parameter elicitation: The elicitation of the hyper-parameters will relies on the informative priors. These informative priors will be obtained from the MLEs for (λ, α) by equating the mean and variance of (λ^j,α^j) with the mean and variance of the considered priors (Gamma priors), where j = 1, 2, …, k and k is the number of samples available from the GIE distribution (Dey et al. [18]). Thus, on equating mean and variance of (λ^j,α^j) with the mean and variance of gamma priors, the following equations are obtained

1kj=1kλ^j=a1b1,1k1j=1k(λ^j1kj=1kλ^j)2=a1b12,1kj=1kα^j=a2b2  and  1k1j=1k(α^j1kj=1kα^j)2=a2b22.

Now on solving the above two equations, the estimated hyper-parameters can be written as

a1=(1kj1kλ^j)21k1j1k(λ^j1kj1kλ^j)2,b1=1kj1kλ^j1k1j=1k(λ^j1kj1kλ^j)2a2=(1kj1kα^j)21k1j=1k(α^j1kj1kα^j)2  and  b2=1kj=1kα^j1k1j=1k(α^j1kj1kα^j)2.

The corresponding posterior density given the observed data x = (x(1), x(2), …, x(r)) can be written as

π(λ,αx)=π(λ,α)L(λ,α)00π(λ,α)L(λ,α)dλdα

The posterior density function can be written as

π(λ,αx)=K1[λr+a11αr+a21exp(b1λb2α)i=1rexp(λxi)xi2[1exp(λxi)]α1j=1m[1exp(λTj)]αRj.
where
K=00λr+a11αr+a21exp(b1λb2α)i=1rexp(λxi)xi2[1exp(λxi)]α1     j=1m[1exp(λTj)]αRjdλdα.

Thus, the posterior density can be rewritten as

π(λ,αx)λr+a11αr+a21exp(b1λb2α)i=1rexp(λxi)xi2[1exp(λxi)]α1         j=1m[1exp(λTj)]αRj.(7)

The Bayes Estimator of any function, say g(λ, α) under the squared error, is given by

g~(λ,α)=00g(λ,α)π(λ,αx)dλdα.(8)

Unfortunately, Eq. (8) cannot be computed for general g(λ, α).Therefore, we suggest the most common approximate Bayes estimates of λ and α Markov Chain Monte Carlo (MCMC).

MCMC is considered a computer-driven sampling technique. It permits one to characterize a distribution without knowing all of the distribution mathematical properties by random sampling values out of the distribution (Ravenzwaaij et al. [19]). MCMC is beneficial in Bayesian inference by focusing on the posterior distributions that, in most cases, are often hard to work with through analytic examination. In these cases, MCMC allows to approximate aspects of posterior distributions that cannot be directly computed (e.g., random samples from the posterior, posterior means, etc.).

Using MCMC, samples from a distribution can be drawn as follows:

  1. Starting with an initial guess: just one value that might be plausibly drawn from the distribution.

  2. From this initial guess, generating a series of new samples. Every new sample can be generated in two steps:

    • Proposal: by adding a small random perturbation to the most recent sample.

    • Acceptance: the new proposal is either accepted as the new sample, or rejected (in this case, the old proposal sample is retained).

There are many ways of adding random noise to generate proposals, and also diverse techniques to the process of accepting and rejecting, such as Gibbs-sampling and Metropolis–Hastings algorithm.

3.1. Metropolis–Hasting Algorithm

To perform the MH algorithm for the GIE distribution we have to define a proposal distribution and an initial values of the unknown parameters λ and α. For the proposal distribution, we consider a bivariate normal distribution, that is, q((λ,α)](λ,α))N2((λ,α),Sλ,α), where Sλ,α represent the variance-covariance matrix, we may obtain negative observations that are unacceptable. For the initial values, we consider the MLE for λ and α, that is, (λ(0),α(0))=(λ^,α^). The selection of Sλ,α is considered to be the asymptotic variance-covariance matrix I1(λ^,α^), where I(.) is the Fisher information matrix. It is noticed that, the selection of Sλ,α is an important issue in the MH algorithm where the acceptance rate depends on upon this. In this regard, the steps of MH algorithm to draw sample from the posterior density given Eq. (8) are carried as follows:

Step 1. Set initial value of θ as θ(0)=(λ^,α^).

Step 2. For i = 1, 2, …, M repeat the

2.1: Set θ = θ(i−1).

2.2: Generate a new candidate parameter value δ from N2 (ln θ, Sθ.

2.3: Set θ0 = exp(δ).

2.4: Calculate β=π(θx)π(θx), where π() is the posterior density in Eq. (7).

2.5: Generate a sample u from the uniform U(0, 1); distribution.

2.6: Accept or reject the new candidate θ′

{If uβsetθ(i)=θotherwisesetθ(i)=θ.

Finally, from the random samples of size M drawn from the posterior density, some of the initial samples can be discarded (burn-in), and remaining samples can be further carried out to calculate Bayes estimates. More accurately the Eq. (8) can be estimated as

where lB represent the number of burn-in samples.

g~MH(λ,α)=1MlBi=lBMg(λi,αi),(9)

3.2. Highest Posterior Density

In this subsection, we utilize to construct HPD intervals for the unknown parameters λ and α of the GIE distribution under progressive Type-I censoring scheme using the samples drawn from the proposed MH algorithm in the previous subsection. Let us suppose that λ(γ) and α(γ) be the γth quantile of λ and α, respectively, that is,

(λ(γ),α(γ))=inf{(λ,α):Π((λ,α)x)γ},
where 0 < γ < 1 and ∏ (·) is the posterior distribution function of λ and α. Notice that for a given λ and α a simulation consistent estimator of π((λ,α)x) can be estimated as
Π((λ,α)x)=1MlBi=lBMI(λ,α)(λ,α),

Here I(λ,α)(λ,α) is the indicator function. Then the corresponding estimate is obtained as

Π^((λ,α)x)={0 if (λ,α)<(λ(lB),α(lB)),j=iBiωj if (λ(i),α(i))<(λ,α)<(λ(i+1),α(i+1)),1 if (λ,α)>(λ(M),α(M)),
where ωj=1MlB and (λ(j),α(j)) are the ordered values of (λj,αj). Now, for i = lB, …, M, (λ(γ), α(γ)) can be approximated by
(λ~(γ),α~(γ))={(λ(lB),α(lB)) if γ=0(λ(i),α(i)) if j=IBi=1ωj<γ<j=IBi=1ωj.

Now to obtain a 100(1 − γ)% HPD credible interval for λ and α, let

HPDjλ=(λ~(jM),λ~(j+(1γ)MM))&HPDjα=(α~(jM),α~(j+(1γ)MM)),
for j = lB, …, [γM], here [a] denotes the largest integer less than or equal to a. Then choose HP Dj* among all the HPDjs such that it has the smallest width.

4. DATA ANALYSIS AND SIMULATION STUDY

The aim of this section is to set a comparison the performance of the different methods of estimation discussed in the previous sections. We analyze a real data set for illustrative purpose; also, a simulation study is employed to check the behavior of the proposed methods as well as to assess the statistical performances of the estimators under progressive Type-I censoring scheme. We used R-statistical programing language for calculation.

4.1. Real Data Analysis

The following data set represents the survival times (in days) of guinea pigs injected with different doses of tubercle bacilli. There were 72 observations listed below:

12, 15, 22, 24, 24, 32, 32, 33, 34, 38, 38, 43, 44, 48, 52, 53, 54, 54, 55, 56, 57, 58, 58, 59, 60, 60, 60, 60, 61, 62, 63, 65, 65, 67, 68, 70, 70, 72, 73, 75, 76, 76, 81, 83, 84, 85, 87, 91, 95, 96, 98, 99, 109, 110, 121, 127, 129, 131, 143, 146, 146, 175, 175, 211, 233, 258, 258, 263, 297, 341, 341, 376.

This data set was first recorded by Bjerkedal [20] and recently used to fit the inverse Weibull distribution by Kundu and Howlader [21] and to fit GIE distribution under progressive Type-II censoring scheme by Dey et al. [8].

We first check whether the GIE distribution is suitable for analyzing this data set. We report the MLEs of the parameters and the values of the negative log-likelihood criterion (NLC), Akaike's information criterion (AIC), Bayesian information criterion (BIC), and Kolmogorov–Smirnov (K–S) test statistic to judge the goodness of fit with comparison to Weibull, gamma, generalized exponential, inverse Weibull and inverse gamma distributions. The lower the values of these criteria, the better the fit. In Table 1, the parameter estimates and some goodness-of-fit statistics are obtained.

pdf λ^ α^ NLC AIC BIC K − S
Weibull 110.3859 1.3929 794.3123 798.3128 802.8661 0.14803
gamma 47.9847 2.0811 788.5060 792.5100 797.0634 0.53991
GExp 58.8742 2.4796 786.2286 790.2327 794.7860 0.13097
Inv. Weibull 284.0959 1.4148 791.3300 787.2905 800.1841 0.1426
Inv. Gamma 130.1622 2.1657 785.2459 914.6430 919.1963 0.4253
GIE 102.5454 2.5390 783.2064 787.2542 791.8075 0.12031

Note. GExp: Generalized exponential distribution; Inv.: Inverse.

Table 1

Goodness-of-fit tests for survival times of guinea pigs data set.

The reported values in Table 1 suggest that GIE distribution can be considered as an adequate model for the given data set among the compared distributions. Therefore, the given data set can be analyzed using this distribution and the MLE of λ^ = 10.5454 and α^ = 2.5390.

For fitting the given data set graphically, We plot the empirical cdf and the corresponding fitted cdfs for Weibull, gamma, generalized exponential, and GIE distributions, also, we plot the histogram and the corresponding fitted pdf lines for same distributions. Figure 4 showed the fitted lines for the cdfs and pdfs for the given data set and corresponding distributions. The figures also indicate that the GIE distribution provide better fit than the other distributions at least for this data set.

Figure 4

Estimated pdf and cdf for the given data set with corresponding distributions.

From the original data we generate four progressively Type-I censored samples with different m stages and removed items Rj at the time censoring Tqj corresponding to the selected quantiles qjth quantiles, where j = 1, 2, …, m. These different schemes can be described in Table 2.

Scheme m qj(%) Censoring time Tqj Removed items Ri
I 3 (10, 30, 60) (33, 58, 82) (5, 5, Rm)
II 4 (10, 20, 40, 60) (33, 52, 61, 82) (5, 5, 5, Rm)
III 5 (10, 20, 30, 40, 60) (33, 52, 58, 61, 82) (5, 5, 5, 5, Rm)
IV 5 (0, 0, 0, 0, 60) (0, 0, 0, 0, 82) (0, 0, 0, 0, n − r)
Table 2

Different schemes for progressively Type-I censored samples.

Note that Rm=n(j=1m1Rj+r) and r is the number of failure items. Also, it can be indicated that Type-I censoring scheme can be considered as a special case of progressive Type-I censoring when R1 = R2 = = Rm−1 = 0, Rm = n − r, Scheme IV, and complete sampling can be considered as a special case of progressive Type-I censoring when R1 = R2 = = Rm = 0.

In Table 3, we calculate the MLEs of the parameters λ and α and their associated 95% asymptotic confidence interval estimates and also bootstrap confidence intervals estimates (Boot.p and Boot.t). We also compute Bayes estimates utilizing the MH algorithm under the informative prior. Note that the informative prior require to generate 1000 complete samples each of size 60 from GIE(3.42, 2.54) distribution as past samples, and subsequently get the hyper parameter values as a1 = 51.32, b1 = 14.52, a2 = 19.33, b2 = 7.11. It is indicated that, while generating samples from the posterior distribution utilizing the MH algorithm, initial values of (λ, α) are considered as (λ(0),α(0))=(λ^,α^), where λ^ and α^ are the MLEs of the parameters λ and α respectively. Thus, we considered the variance–covariance matrix Sθ of (ln (ln(λ^),ln(α^)), that can be easily obtained utilizing the delta method. Finally, we discarded 2000 burn-in samples among the total 10000 samples created from the posterior density, and subsequently obtained Bayes estimates, and HPD interval estimates utilizing the technique of Chen and Shao [22].

However, for computational convenience, we transformed the original data by divide it on 30. In Table 3, for the given real data set, all the estimated values of MLEs and associated interval estimates (Asymptotic CI, Boot.p CI and Boot.t CI), standard errors and AILs are presented. Also, Bayesian estimation using MCMC by applying MH algorithm and associated HPD intervals, standard errors, and AILs are computed. From Table 3, it is noticed that informative Bayes estimates compete well with MLEs. The convergence of MCMC estimation for λ and α can be showed in Figure 5 in case of complete censoring.

Sch. Parm. Maximum Likelihood Estimation
Bayesian Estimation
MLE St.E Asy CI AIL Boot.p CI AIL Boot.t CI AIL MH St.E HPD CI AIL
I λ 3.260 0.575 (2.225, 4.481) 2.256 (2.136, 5.399) 3.263 (1.827, 4.888) 3.061 2.948 0.560 (1.923, 4.082) 2.159
α 2.322 0.777 (1.211, 4.520) 3.309 (1.313, 6.125) 4.812 (1.176, 4.391) 3.215 1.982 0.699 (0.879, 3.435) 2.556
II λ 3.374 0.598 (2.298, 4.643) 2.345 (2.173, 5.879) 3.706 (1.779, 5.110) 3.331 3.040 0.566 (1.988, 4.183) 2.194
α 2.474 0.859 (1.263, 4.945) 3.682 (1.328, 7.424) 6.096 (1.186, 4.984) 3.798 2.084 0.734 (0.856, 3.492) 2.636
III λ 3.335 0.607 (2.245, 4.627) 2.382 (2.141, 6.049) 3.908 (1.630, 5.062) 3.432 2.990 0.589 (1.819, 4.136) 2.317
α 2.366 0.848 (1.182, 4.839) 3.657 (1.265, 8.096) 6.831 (1.085, 4.789) 3.704 2.012 0.756 (0.699, 3.470) 2.771
IV λ 3.404 0.578 (2.362, 4.628) 2.266 (2.243, 5.935) 3.692 (1.781, 5.082) 3.301 3.130 0.544 (2.056, 4.178) 2.122
α 2.522 0.804 (1.360, 4.769) 3.409 (1.442, 7.430) 5.987 (1.227, 4.745) 3.518 2.219 0.707 (1.004, 3.542) 2.538
Complete λ 3.424 0.438 (2.611, 4.326) 1.715 (2.540, 4.713) 2.173 (2.378, 4.537) 2.159 3.270 0.425 (2.488, 4.100) 1.612
α 2.544 0.483 (1.741, 3.670) 1.929 (1.824, 4.061) 2.237 (1.666, 3.610) 1.944 2.380 0.461 (1.555, 3.320) 1.765

Note. Sch.: Scheme; Parm.: Parameter; St.E: Standard error; Asy: Asymptotic.

Table 3

Maximum likelihood, Bayesian, and associated interval estimates, standard errors, and AILs for real data set.

Figure 5

Convergence of MCMC estimates for λ and α using MH algorithm.

4.2. Simulation Study

In this subsection, we employ a Monte Carlo simulation study to compare the performance of methods of estimation; namely MLE and Bayesian estimation, under progressive Type-I censoring scheme. For the MLEs, we generate 1000 data from GIE distribution with the following assumptions:

  1. λ = 1.5 and α = 2, i.e. GIE(1.5, 2).

  2. Sample sizes are n = 25 and n = 100.

  3. Number of resampling for bootstrap CI is 10000.

  4. Number of stages of progressive Type-I censoring are m = 3, 5.

  5. Censoring time Tqj determine corresponding to the selected qjth quantiles as follows:

    1. When m=3 thus qj = (10%, 30%, 60%),

    2. When m=5 thus qj = (10%, 20%, 30%, 40%, 60%), where j = 1, 2, …, m.

  6. Removed items Rj are proposed as

    Scheme I: R1 = R2 = … = Rm−1 = 0,

    Scheme II: R1 = 10, R2 = = Rm−1 = 0,

    Scheme III: R1 = R2 = = Rm−2 = 0, Rm−1 = 10 and

    Scheme IV: R1 = R2 = = Rm−1 = 5.

    where Rm=n(j=1m1Rj+r) and r is the number of failure items. It is indicate that scheme I is represent Type-I censoring scheme where Rm = n − r.

Based on the generated data, we calculate MLEs and associated 95% asymptotic confidence interval and bootstrap confidence interval (Boot.p and Boot.t). Note that the initial guess values are considered to be same as the true parameter values while obtaining MLEs.

For Bayesian estimation method, we calculate Bayes estimates using the MH algorithm under the noninformative prior (P-I) and the informative prior (P-II). Thus

  • For noninformative prior (P-I), we assume that hyper-parameter values are a1 = b1 = a2 = b2 = 0, thus π(λ, α) = 1/(λα).

  • For informative priors (P-II), we generate 1000 complete samples each of size 60 from GIE(1.5, 2) distribution as past samples, and subsequently get the hyper parameter values as a1 = 22.74, b1 = 14.20, a2 = 9.65, b2 = 4.29.

The above values of priors (informative or non-informative) are plugged-in to calculate the desired estimates. While utilizing MH algorithm, we take into account the MLEs as initial guess values, and the associated variance–covariance matrix Sθ of (ln(λ^),ln(α^)). At the end, we discarded 2000 burn-in samples among the overall 10000 samples generated from the posterior density, and subsequently obtained Bayes estimates, and HPD interval estimates utilizing the technique of Chen and Shao [22].

All the average estimates for both methods are reported in Tables 4 and 5. Further, the first row represents the average estimates and interval estimates, and in the second row, associated means square errors (MSEs) and average interval lengths (AILs) with coverage probabilities (CPs) are reported.

Sch. Parm. MLE
Bayesian: P-I
Bayesian: P-II
Avg MSE Asy CI AIL/CP Boot.p CI AIL/CP Boot.t CI AIL/CP Avg MSE HPD AIL/CP Avg MSE HPD AIL/CP
n = 25
I λ 1.659 0.341 (0.753, 2.565) 1.812/94.80 (1.110, 2.940) 1.830/98.40 (0.892, 2.471) 1.579/93.40 1.261 0.453 (0.200, 2.495) 2.295/96.20 1.511 0.067 (0.984, 1.981) 0.997/96.40
α 2.684 5.123 (0.185, 5.553) 5.368/95.40 (1.639, 8.098) 6.459/98.60 (1.401, 4.893) 3.492/92 1.795 2.801 (9e-15, 4.810) 4.810/95.20 2.067 0.363 (0.891, 3.161) 2.270/95.60
II λ 1.628 0.249 (0.657, 2.599) 1.942/95.80 (1.081, 3.094) 2.013/99 (0.836, 2.437) 1.601/93.60 1.124 3.347 (1e-29, 2.225) 2.225/95.20 1.515 0.072 (1.077, 2.049) 0.972/97.20
α 2.713 3.912 (0.630, 6.045) 5.415/95.20 (1.602, 9.325) 7.723/99.20 (1.334, 4.986) 3.652/91.60 6.594 4.616 (5e-27, 5.032) 5.032/95.20 2.059 0.386 (0.976, 3.266) 2.290/95.80
III λ 1.645 0.241 (0.658, 2.632) 1.974/96.70 (1.082, 2.935) 1.853/98.90 (0.836, 2.465) 1.629/94.20 1.090 0.484 (0.111, 2.181) 2.069/96.70 1.506 0.064 (1.055, 2.015) 0.959/97.40
α 2.759 4.048 (0.787, 6.305) 5.518/95.30 (1.517, 9.623) 8.106/99.30 (1.261, 5.533) 4.272/91.60 0.512 4.145 (2e-17, 4.021) 4.021/95.30 2.052 0.361 (0.911, 3.034) 2.122/95.60
IV λ 1.679 0.300 (0.679, 2.679) 2.000/95.40 (1.121, 3.010) 1.889/97.80 (0.884, 2.487) 1.603/92.80 1.092 0.584 (5e-44, 2.380) 2.380/95.20 1.528 0.068 (1.059, 2.050) 0.991/97.80
α 2.931 7.180 (0.821, 6.693) 5.672/95.40 (1.650, 9.321) 7.671/98 (1.372, 5.814) 4.442/92.60 4.152 7.962 (9e-31, 5.592) 5.592/95.20 2.031 0.349 (0.954, 3.164) 2.211/96.60
n = 100
I λ 1.539 0.045 (1.114, 1.964) 0.850/96.40 (1.197, 2.032) 0.835/98.20 (1.150, 1.966) 0.815/96.40 1.451 0.093 (0.863, 2.026) 1.163/96.40 1.522 0.038 (1.149, 1.882) 0.733/97.20
α 2.152 0.305 (1.114, 3.190) 2.076/94.60 (1.596, 3.236) 1.640/95.40 (1.513, 2.977) 1.464/92.20 1.971 0.497 (0.812, 3.376) 2.564/95.80 2.086 0.228 (1.187, 2.974) 1.787/96.40
II λ 1.538 0.052 (1.103, 1.972) 0.869/95.80 (1.193, 2.044) 0.851/97 (1.142, 1.969) 0.826/95.60 1.441 0.102 (0.880, 2.064) 1.184/96.80 1.502 0.037 (1.167, 1.864) 0.697/98.20
α 2.129 0.367 (1.053, 3.206) 2.152/94 (1.564, 3.258) 1.694/95 (1.474, 2.974) 1.500/91.80 1.934 0.577 (0.823, 3.357) 2.534/96 2.004 0.222 (1.094, 2.877) 1.783/96.20
III λ 1.551 0.054 (1.114, 1.988) 0.874/96.40 (1.204, 2.055) 0.851/96.80 (1.153, 1.983) 0.830/96.40 1.457 0.093 (0.891, 2.027) 1.136/96.40 1.517 0.038 (1.123, 1.871) 0.748/96
α 2.168 0.376 (1.065, 3.271) 2.206/96.40 (1.582, 3.331) 1.749/96.40 (1.495, 3.051) 1.556/92.60 1.969 0.545 (0.741, 3.413) 2.672/95.80 2.061 0.225 (1.200, 3.000) 1.800/96.80
IV λ 1.534 0.055 (1.101, 1.968) 0.867/95.60 (1.188, 2.037) 0.849/97.40 (1.140, 1.968) 0.828/95.60 1.438 0.096 (0.913, 2.024) 1.111/96 1.518 0.041 (1.125, 1.905) 0.780/96.80
α 2.124 0.357 (1.047, 3.200) 2.153/95.40 (1.550, 3.254) 1.704/95.60 (1.469, 2.989) 1.520/91.20 1.955 0.585 (0.846, 3.478) 2.632/95.80 2.065 0.237 (1.242, 3.054) 1.812/97.60

Note. Sch.: Scheme; Parm.: Parameter; Avg: average; Asy CI: asymptotic confidence interval.

Table 4

Average estimated values, interval estimates, MSEs, AILs, and CPs (in %) of GIE distribution with λ = 1.5 and α = 2 under m = 3.

Sch. Parm. MLE
Bayesian: P-I
Bayesian: P-II
Avg MSE Asy CI AIL/CP Boot.p CI AIL/CP Boot.t CI AIL/CP Avg MSE HPD AIL/CP Avg MSE HPD AIL/CP
n = 25
I λ 1.635 0.246 (0.736, 2.535) 1.799/94.60 (1.092, 2.913) 1.821/97.80 (0.873, 2.438) 1.565/93.60 1.242 0.402 (1.051, 2.266) 1.215/95.2 1.529 0.0720 (1.021, 2.089) 1.068/97.60
α 2.500 2.1265 (0.049, 5.049) 5.000/94.00 (1.554, 7.764) 6.210/99.20 (1.325, 4.405) 3.080/90.20 1.685 1.954 (0.178, 4.654) 4.475/95.80 2.046 0.355 (1.017, 3.277) 2.260/96.60
II λ 1.635 0.283 (0.654, 2.617) 1.963/96 (1.082, 3.136) 2.054/99 (0.831, 2.453) 1.622/93 1.061 0.574 (0.988, 2.168) 1.180/95.20 1.523 0.074 (1.014, 2.073) 1.059/97
α 2.710 4.386 (0.672, 6.093) 5.421/95.40 (1.584, 10.793) 9.209/99 (1.312, 5.047) 3.735/90 1.656 5.302 (0.212, 4.273) 4.061/95.2 2.0417 0.3971 (0.954, 3.333) 2.379/96.60
III λ NA NA NA NA NA NA NA NA
α NA NA NA NA NA NA NA NA
IV λ NA NA NA NA NA NA NA NA
α NA NA NA NA NA NA NA NA
n = 100
I λ 1.534 0.051 (1.108, 1.961) 0.853/96.20 (1.196, 2.029) 0.833/97.40 (1.145, 1.957) 0.812/95.80 1.458 0.091 (0.902, 2.019) 1.117/96.60 1.515 0.043 (1.130, 1.940) 0.810/98
α 2.116 0.316 (1.090, 3.141) 2.051/96 (1.571, 3.183) 1.612/96.20 (1.487, 2.925) 1.438/92.20 1.942 0.478 (0.860, 3.367) 2.507/96 2.067 0.231 (1.198, 3.018) 1.820/97
II λ 1.536 0.047 (1.105, 1.968) 0.863/96.40 (1.195, 2.042) 0.847/98.40 (1.141, 1.963) 0.822/96.40 1.441 0.087 (0.879, 1.976) 1.097/96.20 1.511 0.042 (1.149, 1.932) 0.783/98
α 2.155 0.345 (1.072, 3.237) 2.165/96 (1.588, 3.291) 1.703/96.80 (1.494, 2.999) 1.505/92 1.951 0.518 (0.766, 3.325) 2.559/95.60 2.074 0.240 (1.204, 3.005) 1.801/96.20
III λ 1.534 0.053 (1.100, 1.968) 0.868/95.80 (1.188, 2.036) 0.848/97 (1.138, 1.967) 0.829/95.80 1.453 0.099 (0.845, 2.046) 1.201/96.20 1.509 0.040 (1.138, 1.914) 0.776/97.20
α 2.128 0.336 (1.053, 3.204) 2.151/95.20 (1.554, 3.278) 1.724/96 (1.469, 3.000) 1.531/93 1.954 0.576 (0.733, 3.563) 2.830/95.80 2.042 0.212 (1.299, 2.961) 1.662/98
IV λ 1.536 0.057 (1.094, 1.979) 0.885/96.80 (1.187, 2.048) 0.861/98.20 (1.133, 1.972) 0.839/96.80 1.442 0.101 (0.841, 2.024) 1.183/96.40 1.508 0.042 (1.099, 1.910) 0.811/97.60
α 2.151 0.408 (1.006, 3.295) 2.289/95 (1.548, 3.366) 1.818/95.80 (1.457, 3.068) 1.611/93.40 1.944 0.652 (0.761, 3.612) 2.851/95.80 2.032 0.245 (1.101, 2.983) 1.882/96.20

Note. Sch.: Scheme; Parm.: Parameter; Avg: average; Asy CI: asymptotic confidence interval.

Table 5

Average estimated values, interval estimates, MSEs, AILs, and CPs (in %) of GIE distribution with λ = 1.5 and α = 2 under m = 5.

From tabulated values it can be noticed that depended on MSEs, higher values of n lead to better estimates. It is also noticed that the maximum likelihood estimates compete well with non-informative Bayes estimates, and the performance of the Bayes estimates obtained under informative prior is better than the noninformative Bayes estimates. It can also be noticed that under informative prior the AILs and associated CPs of HPD intervals are better than those of noninformative priors. Furthermore, it is also seen that, in scheme II and scheme III, MSEs, and AILs of associated interval estimates are generally lower when the units are removed at early stages.

5. CONCLUSION

In this paper, we have studied the problem of estimation and prediction for generalized IEl distribution under progressive Type-I censoring from classical and Bayesian viewpoints. We derived maximum likelihood estimates and associated asymptotic and parametric bootstrap confidence intervals estimates for the unknown parameters of the GIE distribution. Then, we calculated Bayes estimates and the corresponding HPD interval estimates under non-informative and informative priors. Also, a discussion of how to select the values of hyper-parameters in Bayesian estimation is investigated based on past samples when informative prior is taken into consideration. The simulation results indicates that MLEs is better than the noninformative Bayes estimates, and the performance of estimates under informative prior is better than both the noninformative prior and MLEs. For future work, we have considered Bayesian estimation under the squared error loss function, other loss functions can also be considered. Also, the present work can be extended to design of optimal progressive censoring sampling plan and other censoring schemes can also be considered.

CONFLICTS OF INTEREST

There is no conflict of interest in this artide.

AUTHORS' CONTRIBUTIONS

First two authors wrote the initial draft of the paper and supervised overall work. The last two authors did the analysis and analyzing the results of real data and simulation part.

Funding Statement

We have solely funded the research by ourself.

ACKNOWLEDGMENTS

The authors thank the anonymous referee for a careful reading of the article.

REFERENCES

17.A.C. Cohen, Technometrics, Vol. 5, 1965, pp. 579-588.
Journal
Journal of Statistical Theory and Applications
Volume-Issue
20 - 2
Pages
380 - 394
Publication Date
2021/05/19
ISSN (Online)
2214-1766
ISSN (Print)
1538-7887
DOI
10.2991/jsta.d.210510.001How to use a DOI?
Copyright
© 2021 The Authors. Published by Atlantis Press B.V.
Open Access
This is an open access article distributed under the CC BY-NC 4.0 license (http://creativecommons.org/licenses/by-nc/4.0/).

Cite this article

TY  - JOUR
AU  - Mahmoud R. Mahmoud
AU  - Hiba Z. Muhammed
AU  - Ahmed R. El-Saeed
AU  - Ashraf D. Abdellatif
PY  - 2021
DA  - 2021/05/19
TI  - Estimation of Parameters of the GIE Distribution Under Progressive Type-I Censoring
JO  - Journal of Statistical Theory and Applications
SP  - 380
EP  - 394
VL  - 20
IS  - 2
SN  - 2214-1766
UR  - https://doi.org/10.2991/jsta.d.210510.001
DO  - 10.2991/jsta.d.210510.001
ID  - Mahmoud2021
ER  -